Hi!
I have Z2M 1.4.0, i update my CC2531 coordinator with the new firmware, all right the first hours, but as the day progresses the devices start to stop working, the log tells me that there are no routes, I enter the map and I find this:

Reflash the old firmware (max_stability) and in the same time 0 problems:

Any idea?
Reflash 2 coordinator and same result.
I encounter the same problems. No mesh network can be created somehow
Any idea where I can download the older stable version? Got the same issue here
1.4 is causing me problems as well. I can't form a mesh and when I re-pair devices it knocks out other devices because only the coordinator has active routes. I will re-flash with the older firmware to see if I get back normal functionality tonight.
Can you post the log when having this 205 network errors?
For users wanting to downgrade, older firmwares can be found here: https://github.com/Koenkk/Z-Stack-firmware/tree/c36ba37ebb10690245ba29d1360a21b5abfa9c43/coordinator/Z-Stack_Home_1.2/max_stability
This is part of this log, i have all in a same txt file (good firm and bad firm):
5/15/2019, 10:36:50 PM - error: Failed to setup reporting for 0xd0cf5efffe1d7098 - genOnOff - 1 - (Error: AF data request fails, status code: 205. No network route. Please confirm that the device has (re)joined the network.)
5/15/2019, 10:36:50 PM - error: Failed to setup reporting for 0x90fd9ffffeee1239 - genLevelCtrl - 1 - (Error: AF data request fails, status code: 205. No network route. Please confirm that the device has (re)joined the network.)
5/15/2019, 10:36:51 PM - error: Failed to setup reporting for 0x90fd9ffffeee1239 - lightingColorCtrl - 3 - (Error: AF data request fails, status code: 205. No network route. Please confirm that the device has (re)joined the network.)
5/15/2019, 10:36:51 PM - error: Failed to setup reporting for 0x90fd9ffffed9bc1e - genOnOff - 1 - (Error: AF data request fails, status code: 205. No network route. Please confirm that the device has (re)joined the network.)
5/15/2019, 10:36:51 PM - error: Failed to setup reporting for 0xd0cf5efffe1d7098 - genLevelCtrl - 1 - (Error: AF data request fails, status code: 205. No network route. Please confirm that the device has (re)joined the network.)
5/15/2019, 10:36:52 PM - warn: Failed to configure Mando Salon (0xd0cf5efffe18c94b) ('Error: Timed out after 10000 ms') (attempt #1)
5/15/2019, 10:36:52 PM - warn: This can be ignored if the device is working properly
5/15/2019, 10:36:52 PM - error: Failed to setup reporting for 0xd0cf5efffe1d7098 - lightingColorCtrl - 3 - (Error: AF data request fails, status code: 205. No network route. Please confirm that the device has (re)joined the network.)
5/15/2019, 10:36:52 PM - error: Failed to setup reporting for 0x90fd9ffffed9bc1e - genLevelCtrl - 1 - (Error: AF data request fails, status code: 205. No network route. Please confirm that the device has (re)joined the network.)
5/15/2019, 10:36:53 PM - error: Failed to setup reporting for 0x90fd9ffffed9bc1e - lightingColorCtrl - 3 - (Error: AF data request fails, status code: 205. No network route. Please confirm that the device has (re)joined the network.)
5/15/2019, 10:36:53 PM - error: Failed to setup reporting for 0x90fd9ffffef807de - genOnOff - 1 - (Error: AF data request fails, status code: 205. No network route. Please confirm that the device has (re)joined the network.)
5/15/2019, 10:36:53 PM - error: Failed to setup reporting for 0x90fd9ffffef807de - genLevelCtrl - 1 - (Error: AF data request fails, status code: 205. No network route. Please confirm that the device has (re)joined the network.)
5/15/2019, 10:36:54 PM - error: Failed to setup reporting for 0x90fd9ffffef807de - lightingColorCtrl - 3 - (Error: AF data request fails, status code: 205. No network route. Please confirm that the device has (re)joined the network.)
At the moment 0 problems with the older firm.
Another thing that happened to me with the new firmware is that the answers were longer, pressed and took almost 1 second to answer the bulb.
205 issues here:
zigbee2mqtt:error 5/16/2019, 6:54:30 PM Zigbee publish to device '0xd0cf5efffe 2ed08a', genOnOff - on - {} - {"manufSpec":0,"disDefaultRsp":0} - null failed wi th error Error: AF data request fails, status code: 205. No network route. Pleas e confirm that the device has (re)joined the network.
zigbee2mqtt:error 5/16/2019, 8:21:44 PM Zigbee publish to device '0xd0cf5efffe cb89ad', genLevelCtrl - moveToLevelWithOnOff - {"level":254,"transtime":0} - {"m anufSpec":0,"disDefaultRsp":0} - null failed with error Error: AF data request f ails, status code: 233. MAC no ack.
zigbee2mqtt:error 5/16/2019, 9:15:02 PM Zigbee publish to device '0x90fd9ffffe 010c68', genOnOff - off - {} - {"manufSpec":0,"disDefaultRsp":0} - null failed w ith error Error: AF data request fails, status code: 233. MAC no ack.
zigbee2mqtt:error 5/16/2019, 9:15:02 PM Zigbee publish to device '0x00158d0001 922ada', hvacThermostat - write - [{"attrId":16387,"dataType":41,"attrData":1600 }] - {"manufSpec":1,"manufCode":4151} - null failed with error Error: AF data re quest fails, status code: 205. No network route. Please confirm that the device has (re)joined the network.
zigbee2mqtt:error 5/17/2019, 4:05:30 AM Zigbee publish to device '0xd0cf5efffe 2ed08a', genOnOff - off - {} - {"manufSpec":0,"disDefaultRsp":0} - null failed w ith error Error: AF data request fails, status code: 205. No network route. Plea se confirm that the device has (re)joined the network.
zigbee2mqtt:error 5/17/2019, 4:53:04 AM Zigbee publish to device '0x90fd9ffffe 010c68', genOnOff - on - {} - {"manufSpec":0,"disDefaultRsp":0} - null failed wi th error Error: AF data request fails, status code: 205. No network route. Pleas e confirm that the device has (re)joined the network.
zigbee2mqtt:error 5/17/2019, 4:53:31 AM Zigbee publish to device '0xd0cf5efffe 2ed08a', genOnOff - off - {} - {"manufSpec":0,"disDefaultRsp":0} - null failed w ith error Error: AF data request fails, status code: 205. No network route. Plea se confirm that the device has (re)joined the network.
zigbee2mqtt:error 5/17/2019, 5:14:33 AM Zigbee publish to device '0xd0cf5efffe cb89ad', genLevelCtrl - moveToLevelWithOnOff - {"level":254,"transtime":0} - {"m anufSpec":0,"disDefaultRsp":0} - null failed with error Error: AF data request f ails, status code: 205. No network route. Please confirm that the device has (re )joined the network.
zigbee2mqtt:error 5/17/2019, 5:20:39 AM Zigbee publish to device '0xd0cf5efffe 2ed08a', genOnOff - off - {} - {"manufSpec":0,"disDefaultRsp":0} - null failed w ith error Error: AF data request fails, status code: 205. No network route. Plea se confirm that the device has (re)joined the network.
zigbee2mqtt:error 5/17/2019, 5:27:43 AM Zigbee publish to device '0x90fd9ffffe 010c68', genOnOff - off - {} - {"manufSpec":0,"disDefaultRsp":0} - null failed w ith error Error: AF data request fails, status code: 233. MAC no ack.
rancher@RancherOS:~$
Does this happen when sending a burst of commands?
Press button -> Turn On light (fail)
Press button -> Turn Off light (fail)
Open door -> Turn On light (fail)
Nothing more, only this, simple and basic orders.
Does this happen when sending a burst of commands?
No max 2 / 3 devices.
- So it even fails when just controlling a single bulb?
- Did commands to the same bulb succeed before (with new firmware)?
Yes and Yes :)
- So it even fails when just controlling a single bulb?
- Did commands to the same bulb succeed before (with new firmware)?
Yes and yes.
I dont touch anything in HomeAssistant, only update Z2M and Firmware.
Same devices, same platform, same command, etc.
Can you try to re-pair the specific bulbs?
Background information
This probably happens because the source routing has been disabled in order to fix #1408. Meaning that we are now in a deadlock situation (we either have one of the issues). Therefore I would to check if we can workaround this.
I have 15 bulbs, all with this problem, its random, I repair one of this, and the problem continue.
The strangest thing is the difference in the images of the connections of the CC2530_2591, are the backbone of the house, all devices are connected to them with the old firmware, however with the new not (as shown in the images).
I find that Hue bulbs seem to have a big impact on the mesh routing, but this always seems to have been an issue (even with the old firmware). Obviously with the new firmware and source routing disabled if the bulbs are not routing correctly then the mesh stops working. I have enough other devices (DIY router, Xiaomi plugs) to not let the bulbs act as routers. Is there any way to disable the Hue bulbs from being routers?
Same issue here. I upgrades to Z2M 1.4.0 tonight and i started to notice that my nodes are dropping from the network. Did not flash my nodes. I run the latest stable already.
I use Domoticz. Zigbee network was really stable.
@Smiggel what firmware version are you running?
@Koenkk My coordinator is running version 20190223 and my routers are running version 2018_09 (CC2531 sticks). That is stable with Z2M 1.1.1. When I upgrade to 1.4.0, the routers drop of the network after less then 30 minutes.
@Smiggel what do you see in the log? How do you know they drop out of the network?
@Koenkk When I watch the logs, I see the link quality drop from 50+ to zero. And after a while the nodes don鈥檛 show up in the logs. Also the sensors downstairs (coordinator is on de second floor) are big longer visible in the logs. I need the routers to get the signal on the top floor.
After upgrading to the latest firmware i'm seeing the same issue. They're still in the network, as if I add them to a group and use that to power my bulbs, I can still control them even though trying to ping the bulbs directly throws the 205 like others see.
Seeing that the disabling source routing does more harm than good, I've enabled it again. CC2531 firmware can be found here: https://github.com/Koenkk/Z-Stack-firmware/blob/dev/coordinator/Z-Stack_Home_1.2/bin/CC2531_20190523.zip (it still allows for 25 direct children). Can you guys confirm it's as stable as the max stability firmware?
Seeing that the disabling source routing does more harm than good, I've enabled it again. CC2531 firmware can be found here: https://github.com/Koenkk/Z-Stack-firmware/blob/dev/coordinator/Z-Stack_Home_1.2/bin/CC2531_20190523.zip (it still allows for 25 direct children). Can you guys confirm it's as stable as the max stability firmware?
I flashed a CC2531 stick with this firmware. At first I see my closest router show up with a link quality of 47. Then it drops to 45 and the next time it shows up in the logs it is at 0. I have a Xiaomi temperature/humidity/bar sensor about 60 cm away from my coordinator and even that sensor shows up with a link quality of 0. Matter of fact, all sensors, except for two Xiaomi PIR sensors, have a link quality of 0 with the new firmware.
With my older firmware (CC2531ZNP-Prod_20190223 the link quality of my closest router (one floor down) mostly about 40.
I Run Zigbee2mqtt version 1.1.1 (commit #e40a3ba) in a Pi3b+ with Domoticz.
EDIT: Switched back to my older stick with the older firmware and see the link quality is back to normal. Closest router is a 52 now.
Same for me. Actually no log available. But after flashing the coordinator with the latest firmware (and with the one out of this conversation) The network-graph is showing good routes (twoway + mesh) for some minutes after restart and drops all routes after time. It shows only oneway connection from the routers to the coordinator but no connection from the coordinator to the routers...
@MrLight @Smiggel besides the networkmap, is controlling devices working reliable?
@MrLight @Smiggel besides the networkmap, is controlling devices working reliable?
In my case not all sensors respond. My routers are not visible. That could be the reason why not all pir and contact sensors respond, because of the distance.
I seem to be having this issue and its not related to the latest firmware AFAIK. Pretty sure this was happening before 1.4.0, too.
This is my network when all working OK:

This is the network when all routers are dropped:

Once this happens any nodes > number supported directly by the cooodinator are dropped from the network.
Restarting Z2M seems to resolve it.
@james-fry in that case you are not experiencing this issue but #652
My issue is not just a problem with map. Because the routers become non functioning a number of my sensors become unavailable. I think the map is accurately reflecting that the routers are dropped from the network and some endpoints are disconnected
I am also running Z2M v1.4.0 (commit #0074c32) with coordinator firmware version '20190425'
It's running without any issue so why will this be linked to source routing ?
@Fabiancrg it depends on the setup I guess
I'm also having the same behavior. Some devices stopped working so I checked the network map and all the indirect routes to the coordinator were gone. Only direct connections to the coordinator remained.
Restarting z2m restored normal behavior again.
Coordinator firmware version: '20190223'
Using the dev branch, commit 825f096434a0508e5a97045cca23e5864a88dc45
Update from my side: I'm using the actual coordinator cc2531 firmware and I have reflashed my two routers once again (cc2530 - same firmware as before | not sure if this is important) . I'm using the latest master branch.
Yesterday evening all my routers were connected to the mesh and communication was up and running.
In the morning it looked like the mesh was broken and all devices were assigned to the coordinator.
After that I moved one device into a physical area were the coordinator was out of range but one router was reachable. After forcing some transmit from the device the complete mesh was rebuilt or visible again in the networkmap. So I'm not 100% sure if I really have a problem or if it is only the map... My actual feeling is that the direction from device to coordinator is working. But the direction from coordinator to device is not working when the mesh is broken... But I have to double check that.
Note that this issue is not about things not showing in the network map. It's about errors after flashing 20190425 firmware (like https://github.com/Koenkk/zigbee2mqtt/issues/1536#issuecomment-493335557). For issues in the networkmap please refer to https://github.com/Koenkk/zigbee2mqtt/issues/652 to avoid cluttering of this issue.
Ok, i just did another try. I stopped Zigbee2mqtt and switched sticks. I then started Zigbee2mqtt and after it started, I did a restart. My nodes are now still visible and have a link quality of 50+. My routers are still on the 3 month old version. I did upgrade Zigbee2mqtt to 1.4. That runs fine now too, as before it would not start.
I will keep monitoring the status of my network for the rest of the evening and night. Hopefully the restart fixed it.
[edit] After the restart it鈥檚 still stable. Looks all good now.
Update from my side: System is stable with latest coordinator firmware and latest master branch.
Thank you very much!
@MrLight what version number of the firmware?
coordinator: 20190523
zigbee2mqtt 1.4.0 | commit: 927c4db
I also updated zigbee2mqtt to 1.4 and flashed my cc2531 coordinator with 3.0 firmware 20190425. The link quality of my sensors went from around 80 to 30 and no traffic was forwarded from the cc2530 routers that I have. I went back to 1.2 firmware 20190425 and the routers started to work again but the problem with the link quality is still here. 2 of the xiaomi temp and hum sensors are unable to send data to the coordinator. If I press the button on the sensor few times to send data manualy it works after the 5th or 6th press.
@miroslavpetrov Did you try restarting Zigbee2mqtt? Helped most of us, including me.
@Smiggel I also did complete reinstall and added the nodes again.
@miroslavpetrov,
Could it be your zigbee channel changed after re-installation? I sometimes have intermittent problems with Xiaomi sensors; link quality just drops significantly. This can last for a few hours then everything is good again. I attribute this to some external interference. My guess is that you might have inadvertently changed the channel and got higher interference with WiFi or some other source. It's just a guess though.
After upgrading to 1.4 and firmware 20190425, I encountered the same 205 errors as jasimancas had. My sensor end devices were still operating, but the routers were not. When I flashed the 20190523 firmware from this thread, the routers still did not function, but as soon as soon as I restarted zigbee2mqtt with pairing enabled, the routers repaired themselves and started working again.
I've been running a stable network for two days now. Not sure if my problem is directly related to jasimancas', but maybe this piece of information has some value.
Is everyone just upgrading their coordinator firmwares, or router firmware too?
Is everyone just upgrading their coordinator firmwares, or router firmware too?
The problem for me happened after upgrading only the coordinator firmware. The router firmware is working fine and does not need an upgrade.
Is everyone just upgrading their coordinator firmwares, or router firmware too?
I do not have custom routers, only third party routers (TRADFRI stuff). So I only upgraded the coordinator.
@Koenkk Could you please also update the CC2530 coordinator firmware? Can it only be built using Windows?
Perhaps useful. I paired all my zigbee devices to a Home Assistant installation. Routers show up just fine. Not with 0 link quality and don鈥檛 have to restart Zigbee2mqtt.
Ok, I was busy with switching all my Zigbee devices to Hass.io, coming from Domoticz. I setup the Zigbee map and noticed that all my sensors did no not communicate with my two routers. So, I thought I would connect my 4 sensors on the ground floor to the router on the ground floor by repairing them close to the stick.
I noticed after doing that, my sensors connected to the router. I could see it on the map. However, I also noticed that 1 of my door sensors and PIR sensors signal did not come through to the coordinator at all. The link quality of the router is 50+. The link quality to my sensors was also above 20. But the signal of opening and closing a door does not come through at all. I had to repair it close the the coordinator in order to make it work.
I use the 2018-09 router firmware. My Zigbee2Mqtt version on Hass.io is 1.4.0. And my router firmware is CC2531_20190523.
Updating to CC2531_20190523.zip
At the moment OK, but, too much devices with "115" link quality, bug?

Update: same error... Again lost routes, devices without routes.... :-(
@jasimancas did you give the coordinator time to build up the routes? Because this part is exactly the same as the max stability firmware.
@jasimancas did you give the coordinator time to build up the routes? Because this part is exactly the same as the max stability firmware.
(GMT +2)
19:00 - Update
19:10 - 22:00 All OK
22:00 - 23:30: aleatory buttons dont work, light dont turn on when I push them.
23:30: turn off nuc, change USB Coordinator, turn on
23:40 - 08:45: all OK
@jasimancas at 23:30, what error did you see in the log when controlling the bulbs?
The same one, this afternoon I erase all the log and I connect again the USB with the new version, and I attach the LOG if there are errors.
As @Koenkk removed the build linked above and created a new firmware build yesterday at https://github.com/Koenkk/Z-Stack-firmware/blob/dev/coordinator/Z-Stack_Home_1.2/bin/CC2531_20190608.zip I'm now using that one to see if it resolves the issue for me.
Flashing new version and debug log active.
15 minutes later:

20h later:

I think that now work fine @Koenkk
Again problem, no log errors but very slow answers

@tricoos @jasimancas can you try 20190610 https://github.com/Koenkk/Z-Stack-firmware/blob/dev/coordinator/Z-Stack_Home_1.2/bin/source_routing/CC2531_SOURCE_ROUTING_20190610.zip
Looks a lot better then before, but still not perfect - some devices drop out every now and then with error 205 but work a second later.
What I noticed: The status messages do not appear 3 times but now only twice (?):
zigbee2mqtt:info 2019-6-11 7:20:02 PM Zigbee publish to device '0x000d6ffffe193792', genLevelCtrl - moveToLevelWithOnOff - {"level":0,"transtime":5} - {"manufSpec":0,"disDefaultRsp":0} - null
zigbee2mqtt:info 2019-6-11 7:20:02 PM MQTT publish: topic 'zigbee2mqtt/0x000d6ffffe193792', payload '{"state":"OFF","linkquality":52,"brightness":0,"color_temp":295,"color_mode":2,"color":{"x":0.46,"y":0.411}}'
zigbee2mqtt:info 2019-6-11 7:20:02 PM Zigbee publish to device '0x000d6ffffe164546', genLevelCtrl - moveToLevelWithOnOff - {"level":0,"transtime":5} - {"manufSpec":0,"disDefaultRsp":0} - null
zigbee2mqtt:info 2019-6-11 7:20:02 PM MQTT publish: topic 'zigbee2mqtt/0x000d6ffffe164546', payload '{"state":"OFF","linkquality":36,"brightness":0,"color_temp":295,"color_mode":2,"color":{"x":0.46,"y":0.411}}'
20190608:
digraph G {
node[shape=record];
"0x00124b0018e1e9be" [style="bold", label="{0x00124b0018e1e9be|Coordinator|No model information available|online}"];
"0x00124b0018e1e9be" -> "0x000d6ffffe182d6d" [label="33"]
"0x00124b0018e1e9be" -> "0x7cb03eaa0a02c3eb" [label="36"]
"0x7cb03eaa0a01935d" [style="rounded", label="{0x7cb03eaa0a01935d|Router|OSRAM Smart+ plug (AB3257001NJ)|offline}"];
"0x00158d000291394d" [style="rounded, dashed", label="{0x00158d000291394d|EndDevice|Xiaomi MiJia door & window contact sensor (MCCGQ01LM)|online}"];
"0x7cb03eaa0a018f29" [style="rounded", label="{0x7cb03eaa0a018f29|Router|OSRAM Smart+ plug (AB3257001NJ)|offline}"];
"0x7cb03eaa0a018f29" -> "0x000d6ffffe182d6d" [label="77"]
"0x7cb03eaa0a018f29" -> "0x7cb03eaa0a02c3eb" [label="42"]
"0x7cb03eaa0a018f29" -> "0x7cb03eaa0a0281d0" [label="54"]
"0x7cb03eaa0a0281d0" [style="rounded", label="{0x7cb03eaa0a0281d0|Router|OSRAM Smart+ plug (AB3257001NJ)|offline}"];
"0x7cb03eaa0a0281d0" -> "0x000d6ffffe182d6d" [label="69"]
"0x7cb03eaa0a0281d0" -> "0x7cb03eaa0a02c3eb" [label="32"]
"0x000d6ffffe193792" [style="rounded", label="{0x000d6ffffe193792|Router|IKEA FLOALT LED light panel, dimmable, white spectrum (30x30 cm) (L1527)|online}"];
"0x000d6ffffe193792" -> "0x00124b0018e1e9be" [label="51"]
"0x000d6ffffe193792" -> "0x000d6ffffe182d6d" [label="137"]
"0x000d6ffffe193792" -> "0x7cb03eaa0a02c3eb" [label="70"]
"0x000d6ffffe193792" -> "0x7cb03eaa0a0281d0" [label="114"]
"0x000d6ffffe164d44" [style="rounded, dashed", label="{0x000d6ffffe164d44|EndDevice|IKEA TRADFRI remote control (E1524)|offline}"];
"0x000d6ffffe164d44" -> "0x7cb03eaa0a0281d0" [label="68"]
"0xd0cf5efffeb597b4" [style="rounded", label="{0xd0cf5efffeb597b4|Router|IKEA FLOALT LED light panel, dimmable, white spectrum (60x60 cm) (L1529)|offline}"];
"0xd0cf5efffeb597b4" -> "0x000d6ffffe182d6d" [label="75"]
"0xd0cf5efffeb597b4" -> "0x7cb03eaa0a02c3eb" [label="50"]
"0xd0cf5efffeb597b4" -> "0x7cb03eaa0a0281d0" [label="58"]
"0x000d6ffffe164546" [style="rounded", label="{0x000d6ffffe164546|Router|IKEA FLOALT LED light panel, dimmable, white spectrum (30x30 cm) (L1527)|offline}"];
"0x000d6ffffe164546" -> "0x000d6ffffe182d6d" [label="137"]
"0x000d6ffffe164546" -> "0x7cb03eaa0a02c3eb" [label="80"]
"0x000d6ffffe164546" -> "0x7cb03eaa0a0281d0" [label="88"]
"0x000d6ffffe1c8a50" [style="rounded", label="{0x000d6ffffe1c8a50|Router|IKEA FLOALT LED light panel, dimmable, white spectrum (30x30 cm) (L1527)|offline}"];
"0x000d6ffffe1c8a50" -> "0x00124b0018e1e9be" [label="85"]
"0x000d6ffffe1c8a50" -> "0x000d6ffffe182d6d" [label="61"]
"0x000d6ffffe1c8a50" -> "0x7cb03eaa0a02c3eb" [label="22"]
"0x000d6ffffe1c8a50" -> "0x7cb03eaa0a0281d0" [label="68"]
"0x000d6ffffe11fe1e" [style="rounded", label="{0x000d6ffffe11fe1e|Router|IKEA FLOALT LED light panel, dimmable, white spectrum (30x30 cm) (L1527)|offline}"];
"0x000d6ffffe11fe1e" -> "0x00124b0018e1e9be" [label="10"]
"0x000d6ffffe11fe1e" -> "0x000d6ffffe182d6d" [label="106"]
"0x000d6ffffe11fe1e" -> "0x7cb03eaa0a02c3eb" [label="62"]
"0x90fd9ffffefb787a" [style="rounded, dashed", label="{0x90fd9ffffefb787a|EndDevice|IKEA TRADFRI remote control (E1524)|offline}"];
"0x90fd9ffffefb787a" -> "0x7cb03eaa0a0281d0" [label="78"]
"0x000d6ffffe165f03" [style="rounded, dashed", label="{0x000d6ffffe165f03|EndDevice|IKEA TRADFRI remote control (E1524)|offline}"];
"0x000d6ffffe165f03" -> "0x7cb03eaa0a0281d0" [label="54"]
"0x000d6ffffe1303d8" [style="rounded, dashed", label="{0x000d6ffffe1303d8|EndDevice|IKEA TRADFRI remote control (E1524)|offline}"];
"0x000d6ffffe1303d8" -> "0x7cb03eaa0a0281d0" [label="42"]
"0x000d6ffffe1a7b97" [style="rounded, dashed", label="{0x000d6ffffe1a7b97|EndDevice|IKEA TRADFRI remote control (E1524)|offline}"];
"0x000d6ffffe1a7b97" -> "0x7cb03eaa0a0281d0" [label="66"]
"0x00158d0002b8203b" [style="rounded, dashed", label="{0x00158d0002b8203b|EndDevice|Xiaomi MiJia door & window contact sensor (MCCGQ01LM)|online}"];
"0x000d6ffffe1e14e5" [style="rounded", label="{0x000d6ffffe1e14e5|Router|IKEA TRADFRI LED bulb E26/E27 980 lumen, dimmable, white spectrum, opal white (LED1545G12)|offline}"];
"0x90fd9ffffe5a4c7a" [style="rounded, dashed", label="{0x90fd9ffffe5a4c7a|EndDevice|IKEA TRADFRI remote control (E1524)|offline}"];
"0x90fd9ffffe5a4c7a" -> "0x7cb03eaa0a0281d0" [label="58"]
"0x00158d0003498789" [style="rounded, dashed", label="{0x00158d0003498789|EndDevice|Xiaomi Aqara temperature, humidity and pressure sensor (WSDCGQ11LM)|online}"];
"0x00158d0003498789" -> "0x7cb03eaa0a0281d0" [label="92"]
"0x00158d000302fcc0" [style="rounded, dashed", label="{0x00158d000302fcc0|EndDevice|Xiaomi Aqara human body movement and illuminance sensor (RTCGQ11LM)|online}"];
"0x00158d000302fcc0" -> "0x7cb03eaa0a0281d0" [label="102"]
"0x00158d000316d7d6" [style="rounded, dashed", label="{0x00158d000316d7d6|EndDevice|Xiaomi Aqara door & window contact sensor (MCCGQ11LM)|online}"];
"0x00158d000316d7d6" -> "0x7cb03eaa0a0281d0" [label="92"]
"0x7cb03eaa0a02f86a" [style="rounded", label="{0x7cb03eaa0a02f86a|Router|OSRAM Smart+ plug (AB3257001NJ)|offline}"];
"0x00158d00029ba6dc" [style="rounded, dashed", label="{0x00158d00029ba6dc|EndDevice|Xiaomi Mi/Aqara smart home cube (MFKZQ01LM)|online}"];
"0x00158d00029ba6dc" -> "0x7cb03eaa0a0281d0" [label="102"]
"0x00158d000233b3ba" [style="rounded, dashed", label="{0x00158d000233b3ba|EndDevice|Xiaomi Aqara water leak sensor (SJCGQ11LM)|online}"];
"0x00158d00036c8659" [style="rounded, dashed", label="{0x00158d00036c8659|EndDevice|Xiaomi Aqara door & window contact sensor (MCCGQ11LM)|online}"];
"0x00158d00036c8659" -> "0x7cb03eaa0a0281d0" [label="98"]
"0x00158d0003677205" [style="rounded, dashed", label="{0x00158d0003677205|EndDevice|Xiaomi Aqara door & window contact sensor (MCCGQ11LM)|online}"];
"0x00158d0003677205" -> "0x7cb03eaa0a0281d0" [label="94"]
"0x000d6ffffebb27a6" [style="rounded", label="{0x000d6ffffebb27a6|Router|IKEA TRADFRI signal repeater (E1746)|online}"];
"0x000d6ffffebb27a6" -> "0x00124b0018e1e9be" [label="93"]
"0x000d6ffffebb27a6" -> "0x000d6ffffe182d6d" [label="155"]
"0x000d6ffffebb27a6" -> "0x7cb03eaa0a02c3eb" [label="72"]
"0x000d6ffffebb27a6" -> "0x7cb03eaa0a0281d0" [label="140"]
"0x7cb03eaa0a02b63c" [style="rounded", label="{0x7cb03eaa0a02b63c|Router|OSRAM Smart+ plug (AB3257001NJ)|offline}"];
"0x7cb03eaa0a02b63c" -> "0x00124b0018e1e9be" [label="23"]
"0x7cb03eaa0a02b63c" -> "0x000d6ffffe182d6d" [label="80"]
"0x7cb03eaa0a02b63c" -> "0x7cb03eaa0a02c3eb" [label="38"]
"0x7cb03eaa0a02b63c" -> "0x7cb03eaa0a0281d0" [label="50"]
"0x7cb03eaa0a03067e" [style="rounded", label="{0x7cb03eaa0a03067e|Router|OSRAM Smart+ plug (AB3257001NJ)|offline}"];
"0x7cb03eaa0a03067e" -> "0x00124b0018e1e9be" [label="1"]
"0x7cb03eaa0a03067e" -> "0x000d6ffffe182d6d" [label="127"]
"0x7cb03eaa0a03067e" -> "0x7cb03eaa0a02c3eb" [label="48"]
"0x7cb03eaa0a03067e" -> "0x7cb03eaa0a0281d0" [label="56"]
"0x7cb03eaa0a02c3eb" [style="rounded", label="{0x7cb03eaa0a02c3eb|Router|OSRAM Smart+ plug (AB3257001NJ)|online}"];
"0x7cb03eaa0a02c3eb" -> "0x00124b0018e1e9be" [label="22"]
"0x7cb03eaa0a02c3eb" -> "0x000d6ffffe182d6d" [label="88"]
"0x00158d0003673f70" [style="rounded, dashed", label="{0x00158d0003673f70|EndDevice|Xiaomi Aqara door & window contact sensor (MCCGQ11LM)|online}"];
"0x00158d0003673f70" -> "0x7cb03eaa0a0281d0" [label="88"]
"0x00158d00033a87b9" [style="rounded, dashed", label="{0x00158d00033a87b9|EndDevice|Xiaomi Aqara door & window contact sensor (MCCGQ11LM)|online}"];
"0x00158d00033a87b9" -> "0x7cb03eaa0a0281d0" [label="84"]
"0x000d6ffffe182d6d" [style="rounded", label="{0x000d6ffffe182d6d|Router|IKEA TRADFRI LED bulb E26/E27 980 lumen, dimmable, white spectrum, opal white (LED1545G12)|online}"];
"0x000d6ffffe182d6d" -> "0x00124b0018e1e9be" [label="1"]
"0x000d6ffffe182d6d" -> "0x7cb03eaa0a02c3eb" [label="48"]
"0x000d6ffffe182d6d" -> "0x7cb03eaa0a0281d0" [label="58"]
"0x000d6ffffe0a0209" [style="rounded, dashed", label="{0x000d6ffffe0a0209|EndDevice|IKEA TRADFRI remote control (E1524)|offline}"];
"0x000d6ffffe0a0209" -> "0x7cb03eaa0a0281d0" [label="255"]
"0x00158d00029b5ea0" [style="rounded, dashed", label="{0x00158d00029b5ea0|EndDevice|Xiaomi MiJia door & window contact sensor (MCCGQ01LM)|online}"];
"0x00158d0002b5f691" [style="rounded, dashed", label="{0x00158d0002b5f691|EndDevice|Xiaomi Aqara vibration sensor (DJT11LM)|online}"];
"0x00158d0002b5f691" -> "0x7cb03eaa0a0281d0" [label="114"]
"0x00158d00023345d7" [style="rounded, dashed", label="{0x00158d00023345d7|EndDevice|Xiaomi Aqara water leak sensor (SJCGQ11LM)|online}"];
"0x00158d0002400fb2" [style="rounded, dashed", label="{0x00158d0002400fb2|EndDevice|Xiaomi Aqara water leak sensor (SJCGQ11LM)|online}"];
"0x00158d000321b4a5" [style="rounded, dashed", label="{0x00158d000321b4a5|EndDevice|Xiaomi Aqara door & window contact sensor (MCCGQ11LM)|online}"];
"0x00158d00033a76f1" [style="rounded, dashed", label="{0x00158d00033a76f1|EndDevice|Xiaomi Aqara door & window contact sensor (MCCGQ11LM)|online}"];
"0x00158d000346841e" [style="rounded, dashed", label="{0x00158d000346841e|EndDevice|Xiaomi Aqara door & window contact sensor (MCCGQ11LM)|online}"];
"0x00158d000346b346" [style="rounded, dashed", label="{0x00158d000346b346|EndDevice|Xiaomi Aqara door & window contact sensor (MCCGQ11LM)|online}"];
}
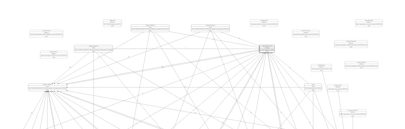
20190610:
digraph G {
node[shape=record];
"0x00124b001938cdae" [style="bold", label="{0x00124b001938cdae:0|Coordinator|No model information available|online}"];
"0x00124b001938cdae" -> "0x7cb03eaa0a02b63c" [label="68"]
"0x00124b001938cdae" -> "0x7cb03eaa0a03067e" [label="44"]
"0x7cb03eaa0a01935d" [style="rounded", label="{0x7cb03eaa0a01935d:40653|Router|OSRAM Smart+ plug (AB3257001NJ)|offline}"];
"0x7cb03eaa0a01935d" -> "0x00124b001938cdae" [label="34"]
"0x7cb03eaa0a01935d" -> "0x7cb03eaa0a018f29" [label="68"]
"0x7cb03eaa0a01935d" -> "0x7cb03eaa0a02b63c" [label="46"]
"0x7cb03eaa0a01935d" -> "0x7cb03eaa0a03067e" [label="42"]
"0x00158d000291394d" [style="rounded, dashed", label="{0x00158d000291394d:27|EndDevice|Xiaomi MiJia door & window contact sensor (MCCGQ01LM)|online}"];
"0x00158d000291394d" -> "0x7cb03eaa0a018f29" [label="88"]
"0x7cb03eaa0a018f29" [style="rounded", label="{0x7cb03eaa0a018f29:57902|Router|OSRAM Smart+ plug (AB3257001NJ)|offline}"];
"0x7cb03eaa0a018f29" -> "0x00124b001938cdae" [label="15"]
"0x7cb03eaa0a018f29" -> "0x7cb03eaa0a02b63c" [label="34"]
"0x7cb03eaa0a018f29" -> "0x7cb03eaa0a03067e" [label="32"]
"0x7cb03eaa0a0281d0" [style="rounded", label="{0x7cb03eaa0a0281d0:13125|Router|OSRAM Smart+ plug (AB3257001NJ)|offline}"];
"0x7cb03eaa0a0281d0" -> "0x00124b001938cdae" [label="31"]
"0x7cb03eaa0a0281d0" -> "0x7cb03eaa0a02b63c" [label="46"]
"0x7cb03eaa0a0281d0" -> "0x7cb03eaa0a03067e" [label="76"]
"0x000d6ffffe193792" [style="rounded", label="{0x000d6ffffe193792:63223|Router|IKEA FLOALT LED light panel, dimmable, white spectrum (30x30 cm) (L1527)|offline}"];
"0x000d6ffffe193792" -> "0x00124b001938cdae" [label="95"]
"0x000d6ffffe193792" -> "0x7cb03eaa0a018f29" [label="20"]
"0x000d6ffffe193792" -> "0x7cb03eaa0a02b63c" [label="60"]
"0x000d6ffffe193792" -> "0x7cb03eaa0a03067e" [label="92"]
"0x000d6ffffe164d44" [style="rounded, dashed", label="{0x000d6ffffe164d44:21607|EndDevice|IKEA TRADFRI remote control (E1524)|offline}"];
"0x000d6ffffe164d44" -> "0x7cb03eaa0a018f29" [label="42"]
"0xd0cf5efffeb597b4" [style="rounded", label="{0xd0cf5efffeb597b4:12018|Router|IKEA FLOALT LED light panel, dimmable, white spectrum (60x60 cm) (L1529)|offline}"];
"0xd0cf5efffeb597b4" -> "0x00124b001938cdae" [label="36"]
"0xd0cf5efffeb597b4" -> "0x7cb03eaa0a018f29" [label="74"]
"0xd0cf5efffeb597b4" -> "0x7cb03eaa0a02b63c" [label="50"]
"0xd0cf5efffeb597b4" -> "0x7cb03eaa0a03067e" [label="44"]
"0x000d6ffffe164546" [style="rounded", label="{0x000d6ffffe164546:56720|Router|IKEA FLOALT LED light panel, dimmable, white spectrum (30x30 cm) (L1527)|offline}"];
"0x000d6ffffe164546" -> "0x00124b001938cdae" [label="44"]
"0x000d6ffffe164546" -> "0x7cb03eaa0a02b63c" [label="78"]
"0x000d6ffffe164546" -> "0x7cb03eaa0a03067e" [label="72"]
"0x000d6ffffe1c8a50" [style="rounded", label="{0x000d6ffffe1c8a50:58859|Router|IKEA FLOALT LED light panel, dimmable, white spectrum (30x30 cm) (L1527)|offline}"];
"0x000d6ffffe1c8a50" -> "0x00124b001938cdae" [label="92"]
"0x000d6ffffe1c8a50" -> "0x7cb03eaa0a018f29" [label="28"]
"0x000d6ffffe1c8a50" -> "0x7cb03eaa0a02b63c" [label="58"]
"0x000d6ffffe1c8a50" -> "0x7cb03eaa0a03067e" [label="34"]
"0x000d6ffffe11fe1e" [style="rounded", label="{0x000d6ffffe11fe1e:3464|Router|IKEA FLOALT LED light panel, dimmable, white spectrum (30x30 cm) (L1527)|offline}"];
"0x000d6ffffe11fe1e" -> "0x7cb03eaa0a018f29" [label="46"]
"0x000d6ffffe11fe1e" -> "0x7cb03eaa0a02b63c" [label="90"]
"0x000d6ffffe11fe1e" -> "0x7cb03eaa0a03067e" [label="52"]
"0x90fd9ffffefb787a" [style="rounded, dashed", label="{0x90fd9ffffefb787a:50969|EndDevice|IKEA TRADFRI remote control (E1524)|offline}"];
"0x000d6ffffe165f03" [style="rounded, dashed", label="{0x000d6ffffe165f03:11674|EndDevice|IKEA TRADFRI remote control (E1524)|offline}"];
"0x000d6ffffe165f03" -> "0x7cb03eaa0a018f29" [label="24"]
"0x000d6ffffe1303d8" [style="rounded, dashed", label="{0x000d6ffffe1303d8:13067|EndDevice|IKEA TRADFRI remote control (E1524)|offline}"];
"0x000d6ffffe1303d8" -> "0x7cb03eaa0a018f29" [label="20"]
"0x000d6ffffe1303d8" -> "0x7cb03eaa0a02b63c" [label="90"]
"0x000d6ffffe1a7b97" [style="rounded, dashed", label="{0x000d6ffffe1a7b97:64293|EndDevice|IKEA TRADFRI remote control (E1524)|offline}"];
"0x00158d0002b8203b" [style="rounded, dashed", label="{0x00158d0002b8203b:61508|EndDevice|Xiaomi MiJia door & window contact sensor (MCCGQ01LM)|online}"];
"0x00158d0002b8203b" -> "0x7cb03eaa0a018f29" [label="94"]
"0x90fd9ffffe5a4c7a" [style="rounded, dashed", label="{0x90fd9ffffe5a4c7a:58211|EndDevice|IKEA TRADFRI remote control (E1524)|offline}"];
"0x90fd9ffffe5a4c7a" -> "0x7cb03eaa0a018f29" [label="76"]
"0x00158d0003498789" [style="rounded, dashed", label="{0x00158d0003498789:14720|EndDevice|Xiaomi Aqara temperature, humidity and pressure sensor (WSDCGQ11LM)|online}"];
"0x00158d0003498789" -> "0x7cb03eaa0a018f29" [label="36"]
"0x00158d000302fcc0" [style="rounded, dashed", label="{0x00158d000302fcc0:23135|EndDevice|Xiaomi Aqara human body movement and illuminance sensor (RTCGQ11LM)|online}"];
"0x00158d000302fcc0" -> "0x7cb03eaa0a018f29" [label="60"]
"0x00158d000316d7d6" [style="rounded, dashed", label="{0x00158d000316d7d6:55346|EndDevice|Xiaomi Aqara door & window contact sensor (MCCGQ11LM)|online}"];
"0x00158d000316d7d6" -> "0x7cb03eaa0a018f29" [label="14"]
"0x7cb03eaa0a02f86a" [style="rounded", label="{0x7cb03eaa0a02f86a:20059|Router|OSRAM Smart+ plug (AB3257001NJ)|offline}"];
"0x7cb03eaa0a02f86a" -> "0x00124b001938cdae" [label="15"]
"0x7cb03eaa0a02f86a" -> "0x7cb03eaa0a018f29" [label="142"]
"0x7cb03eaa0a02f86a" -> "0x7cb03eaa0a02b63c" [label="26"]
"0x7cb03eaa0a02f86a" -> "0x7cb03eaa0a03067e" [label="20"]
"0x00158d00029ba6dc" [style="rounded, dashed", label="{0x00158d00029ba6dc:59074|EndDevice|Xiaomi Mi/Aqara smart home cube (MFKZQ01LM)|online}"];
"0x00158d00029ba6dc" -> "0x7cb03eaa0a018f29" [label="74"]
"0x00158d000233b3ba" [style="rounded, dashed", label="{0x00158d000233b3ba:31815|EndDevice|Xiaomi Aqara water leak sensor (SJCGQ11LM)|online}"];
"0x00158d000233b3ba" -> "0x7cb03eaa0a02b63c" [label="124"]
"0x00158d00036c8659" [style="rounded, dashed", label="{0x00158d00036c8659:33766|EndDevice|Xiaomi Aqara door & window contact sensor (MCCGQ11LM)|online}"];
"0x00158d0003677205" [style="rounded, dashed", label="{0x00158d0003677205:33543|EndDevice|Xiaomi Aqara door & window contact sensor (MCCGQ11LM)|online}"];
"0x000d6ffffebb27a6" [style="rounded", label="{0x000d6ffffebb27a6:38349|Router|IKEA TRADFRI signal repeater (E1746)|offline}"];
"0x000d6ffffebb27a6" -> "0x00124b001938cdae" [label="78"]
"0x000d6ffffebb27a6" -> "0x7cb03eaa0a02b63c" [label="62"]
"0x000d6ffffebb27a6" -> "0x7cb03eaa0a03067e" [label="76"]
"0x7cb03eaa0a02b63c" [style="rounded", label="{0x7cb03eaa0a02b63c:23459|Router|OSRAM Smart+ plug (AB3257001NJ)|offline}"];
"0x7cb03eaa0a02b63c" -> "0x00124b001938cdae" [label="65"]
"0x7cb03eaa0a02b63c" -> "0x7cb03eaa0a018f29" [label="38"]
"0x7cb03eaa0a02b63c" -> "0x7cb03eaa0a03067e" [label="16"]
"0x7cb03eaa0a03067e" [style="rounded", label="{0x7cb03eaa0a03067e:23438|Router|OSRAM Smart+ plug (AB3257001NJ)|offline}"];
"0x7cb03eaa0a03067e" -> "0x00124b001938cdae" [label="35"]
"0x7cb03eaa0a03067e" -> "0x7cb03eaa0a018f29" [label="32"]
"0x7cb03eaa0a03067e" -> "0x7cb03eaa0a02b63c" [label="36"]
"0x7cb03eaa0a02c3eb" [style="rounded", label="{0x7cb03eaa0a02c3eb:2273|Router|OSRAM Smart+ plug (AB3257001NJ)|offline}"];
"0x7cb03eaa0a02c3eb" -> "0x00124b001938cdae" [label="26"]
"0x7cb03eaa0a02c3eb" -> "0x7cb03eaa0a018f29" [label="36"]
"0x7cb03eaa0a02c3eb" -> "0x7cb03eaa0a02b63c" [label="38"]
"0x7cb03eaa0a02c3eb" -> "0x7cb03eaa0a03067e" [label="30"]
"0x00158d0003673f70" [style="rounded, dashed", label="{0x00158d0003673f70:56410|EndDevice|Xiaomi Aqara door & window contact sensor (MCCGQ11LM)|online}"];
"0x00158d0003673f70" -> "0x7cb03eaa0a018f29" [label="72"]
"0x00158d00033a87b9" [style="rounded, dashed", label="{0x00158d00033a87b9:43153|EndDevice|Xiaomi Aqara door & window contact sensor (MCCGQ11LM)|online}"];
"0x000d6ffffe182d6d" [style="rounded", label="{0x000d6ffffe182d6d:64351|Router|IKEA TRADFRI LED bulb E26/E27 980 lumen, dimmable, white spectrum, opal white (LED1545G12)|offline}"];
"0x000d6ffffe182d6d" -> "0x00124b001938cdae" [label="24"]
"0x000d6ffffe182d6d" -> "0x7cb03eaa0a018f29" [label="30"]
"0x000d6ffffe182d6d" -> "0x7cb03eaa0a02b63c" [label="68"]
"0x000d6ffffe182d6d" -> "0x7cb03eaa0a03067e" [label="62"]
"0x000d6ffffe0a0209" [style="rounded, dashed", label="{0x000d6ffffe0a0209:28311|EndDevice|IKEA TRADFRI remote control (E1524)|offline}"];
"0x000d6ffffe0a0209" -> "0x7cb03eaa0a018f29" [label="14"]
"0x00158d00029b5ea0" [style="rounded, dashed", label="{0x00158d00029b5ea0:65358|EndDevice|Xiaomi MiJia door & window contact sensor (MCCGQ01LM)|online}"];
"0x00158d00029b5ea0" -> "0x7cb03eaa0a018f29" [label="80"]
"0x00158d00029b5ea0" -> "0x7cb03eaa0a03067e" [label="102"]
"0x00158d0002b5f691" [style="rounded, dashed", label="{0x00158d0002b5f691:48985|EndDevice|Xiaomi Aqara vibration sensor (DJT11LM)|online}"];
"0x00158d0002b5f691" -> "0x7cb03eaa0a018f29" [label="255"]
"0x00158d0002b5f691" -> "0x7cb03eaa0a02b63c" [label="46"]
"0x00158d0002b5f691" -> "0x7cb03eaa0a03067e" [label="72"]
"0x00158d00023345d7" [style="rounded, dashed", label="{0x00158d00023345d7:40042|EndDevice|Xiaomi Aqara water leak sensor (SJCGQ11LM)|online}"];
"0x00158d00023345d7" -> "0x7cb03eaa0a02b63c" [label="42"]
"0x00158d00023345d7" -> "0x7cb03eaa0a03067e" [label="48"]
"0x00158d0002400fb2" [style="rounded, dashed", label="{0x00158d0002400fb2:17979|EndDevice|Xiaomi Aqara water leak sensor (SJCGQ11LM)|online}"];
"0x00158d0002400fb2" -> "0x7cb03eaa0a018f29" [label="36"]
"0x00158d000321b4a5" [style="rounded, dashed", label="{0x00158d000321b4a5:57351|EndDevice|Xiaomi Aqara door & window contact sensor (MCCGQ11LM)|online}"];
"0x00158d000321b4a5" -> "0x7cb03eaa0a03067e" [label="104"]
"0x00158d00033a76f1" [style="rounded, dashed", label="{0x00158d00033a76f1:65281|EndDevice|Xiaomi Aqara door & window contact sensor (MCCGQ11LM)|online}"];
"0x00158d000346841e" [style="rounded, dashed", label="{0x00158d000346841e:19035|EndDevice|Xiaomi Aqara door & window contact sensor (MCCGQ11LM)|online}"];
"0x00158d000346841e" -> "0x7cb03eaa0a02b63c" [label="100"]
"0x00158d000346b346" [style="rounded, dashed", label="{0x00158d000346b346:18419|EndDevice|Xiaomi Aqara door & window contact sensor (MCCGQ11LM)|online}"];
"0x00158d000346b346" -> "0x7cb03eaa0a02b63c" [label="118"]
"0x000d6ffffe1e14e5" [style="rounded", label="{0x000d6ffffe1e14e5:21207|Router|IKEA TRADFRI LED bulb E26/E27 980 lumen, dimmable, white spectrum, opal white (LED1545G12)|offline}"];
"0x000d6ffffe1e14e5" -> "0x00124b001938cdae" [label="9"]
"0x000d6ffffe1e14e5" -> "0x7cb03eaa0a02b63c" [label="28"]
"0x000d6ffffe1e14e5" -> "0x7cb03eaa0a03067e" [label="34"]
}
I noticed before several error 16 and 17 messages probably caused by the 205 errors before.
However, there are still several problems:
This is what looks really wrong to me:

Then 15 minutes later:

Here you can see that error 205 occurs and in the same second it works:
zigbee2mqtt:info 2019-6-11 7:15:14 PM Zigbee publish to device '0x000d6ffffe1c8a50', genLevelCtrl - moveToLevelWithOnOff - {"level":178.5,"transtime":0} - {"manufSpec":0,"disDefaultRsp":0} - null
zigbee2mqtt:info 2019-6-11 7:15:20 PM MQTT publish: topic 'zigbee2mqtt/bridge/log', payload '{"type":"zigbee_publish_error","message":"Error: AF data request fails, status code: 205. No network route. Please confirm that the device has (re)joined the network.","meta":{"entity":{"ID":"0x000d6ffffe1c8a50","type":"device","friendlyName":"0x000d6ffffe1c8a50"},"message":"{\"state\":\"ON\",\"brightness\":178.5,\"color_temp\":295,\"color_mode\":2}"}}'
zigbee2mqtt:info 2019-6-11 7:15:20 PM Zigbee publish to device '0x000d6ffffe1c8a50', lightingColorCtrl - moveToColorTemp - {"colortemp":295,"transtime":0} - {"manufSpec":0,"disDefaultRsp":0} - null
zigbee2mqtt:info 2019-6-11 7:15:20 PM MQTT publish: topic 'zigbee2mqtt/0x000d6ffffe1c8a50', payload '{"state":"OFF","linkquality":65,"brightness":255,"color_temp":295,"color_mode":2,"color":{"x":0.46,"y":0.411}}'
Zigbee2MQTT: 1.4.0 (commit #82dc843)
I would say that the errors occur definitely much less often than before (thank you so much!). But I still don't see any mesh.
Same as @tricoos :-(
I just flashed it and will let you know tomorrow if it has improved. Thanks again @Koenkk !
Can you try with https://github.com/Koenkk/Z-Stack-firmware/blob/dev/coordinator/Z-Stack_Home_1.2/bin/source_routing/CC2531_SOURCE_ROUTING_20190611.zip
Flashing...
Now:

17h later....

21h later, stating the problem:

This is how it looks now (using the circo layout engine finally):

A lot less problems but still a few:
zigbee2mqtt:info 2019-6-12 6:16:03 AM MQTT publish: topic 'zigbee2mqtt/bridge/log', payload '{"type":"zigbee_publish_error","message":"Error: AF data request fails, status code: 205. No network route. Please confirm that the device has (re)joined the network.","meta":{"entity":{"ID":"0x000d6ffffe193792","type":"device","friendlyName":"0x000d6ffffe193792"},"message":"{\"state\":\"ON\",\"brightness\":255,\"color_temp\":250,\"color_mode\":2}"}}'
zigbee2mqtt:info 2019-6-12 8:00:09 AM MQTT publish: topic 'zigbee2mqtt/bridge/log', payload '{"type":"zigbee_publish_error","message":"Error: AF data request fails, status code: 205. No network route. Please confirm that the device has (re)joined the network.","meta":{"entity":{"ID":"0x000d6ffffe193792","type":"device","friendlyName":"0x000d6ffffe193792"},"message":"{\"state\":\"OFF\",\"transition\":0.5}"}}'
zigbee2mqtt:info 2019-6-12 7:00:09 PM MQTT publish: topic 'zigbee2mqtt/bridge/log', payload '{"type":"zigbee_publish_error","message":"Error: AF data request fails, status code: 205. No network route. Please confirm that the device has (re)joined the network.","meta":{"entity":{"ID":"0x000d6ffffe164546","type":"device","friendlyName":"0x000d6ffffe164546"},"message":"{\"state\":\"OFF\",\"transition\":0.5}"}}'
zigbee2mqtt:info 2019-6-12 7:00:09 PM MQTT publish: topic 'zigbee2mqtt/bridge/log', payload '{"type":"zigbee_publish_error","message":"Error: AF data request fails, status code: 205. No network route. Please confirm that the device has (re)joined the network.","meta":{"entity":{"ID":"0x000d6ffffe193792","type":"device","friendlyName":"0x000d6ffffe193792"},"message":"{\"state\":\"OFF\",\"transition\":0.5}"}}'
Has improved extremely for me regarding error 205:
2016-06-10: 215 (but a lot more triggering of bulbs)
2016-06-11: 41
2016-06-12: 4
But still the "online"/"offline" values look completely wrong to me.
Oh! autorejoined:

Issues regarding the network map should not be taken into account here, please focus on the errors you see in the log (error 17 and error 205 e.g.), the networkmap is known to not completely be reliable.
OK, I turn off the Node-Red pannel (too much messages in log), and delete all log files, now restart container and wait to error.
With "info" its ok? Or change to "debug"?
debug is better.
debug is better.
Ok, changed.
Not sure if this helps but here are some points that I found out.
Coming from https://github.com/Koenkk/zigbee2mqtt/issues/1365 I also struggle with these problems.
I had my mesh network running fine for a few weeks. Two days ago I had the first real PI reboot (I think there maybe was also a Z2M service restart in between). Before the reboot everything was showing up correctly - at least visibly in the graph. After the reboot the mesh recovered fine but after a few hours it looks broken as in @jasimancas screenshots. Unfortunately I didn鈥榯 watch error logs as all devices are still working fine (even with routers showing offline in the graph).
I notice my routers don鈥檛 always show up after a reboot. I have to restart the router by restarting the host where it is put in, before it comes back up. After that, it鈥檚 stable.
@Koenkk Regarding the network map: ok. These are the last errors:
zigbee2mqtt:info 2019-6-12 8:00:09 AM MQTT publish: topic 'zigbee2mqtt/bridge/log', payload '{"type":"zigbee_publish_error","message":"Error: AF data request fails, status code: 205. No network route. Please confirm that the device has (re)joined the network.","meta":{"entity":{"ID":"0x000d6ffffe193792","type":"device","friendlyName":"0x000d6ffffe193792"},"message":"{\"state\":\"OFF\",\"transition\":0.5}"}}'
zigbee2mqtt:info 2019-6-12 7:00:09 PM MQTT publish: topic 'zigbee2mqtt/bridge/log', payload '{"type":"zigbee_publish_error","message":"Error: AF data request fails, status code: 205. No network route. Please confirm that the device has (re)joined the network.","meta":{"entity":{"ID":"0x000d6ffffe164546","type":"device","friendlyName":"0x000d6ffffe164546"},"message":"{\"state\":\"OFF\",\"transition\":0.5}"}}'
zigbee2mqtt:info 2019-6-12 7:00:09 PM MQTT publish: topic 'zigbee2mqtt/bridge/log', payload '{"type":"zigbee_publish_error","message":"Error: AF data request fails, status code: 205. No network route. Please confirm that the device has (re)joined the network.","meta":{"entity":{"ID":"0x000d6ffffe193792","type":"device","friendlyName":"0x000d6ffffe193792"},"message":"{\"state\":\"OFF\",\"transition\":0.5}"}}'
zigbee2mqtt:info 2019-6-13 12:30:09 AM MQTT publish: topic 'zigbee2mqtt/bridge/log', payload '{"type":"zigbee_publish_error","message":"Error: AF data request fails, status code: 205. No network route. Please confirm that the device has (re)joined the network.","meta":{"entity":{"ID":"0x000d6ffffe164546","type":"device","friendlyName":"0x000d6ffffe164546"},"message":"{\"state\":\"OFF\",\"transition\":0.5}"}}'
What I see here that the errors occur at x:00:09 - every 15 minutes a cronjob is running that triggers a device list (which is then saved in the database):
zigbee2mqtt:info 2019-6-13 12:27:58 AM Zigbee publish to device '0x000d6ffffe164546', genLevelCtrl - moveToLevelWithOnOff - {"level":0,"transtime":0} - {"manufSpec":0,"disDefaultRsp":0} - null
zigbee2mqtt:info 2019-6-13 12:27:58 AM MQTT publish: topic 'zigbee2mqtt/0x000d6ffffe164546', payload '{"state":"OFF","linkquality":28,"brightness":0,"color_temp":250,"color_mode":2,"color":{"x":0.46,"y":0.411}}'
zigbee2mqtt:info 2019-6-13 12:27:58 AM Zigbee publish to device '0x000d6ffffe164546', lightingColorCtrl - moveToColorTemp - {"colortemp":250,"transtime":0} - {"manufSpec":0,"disDefaultRsp":0} - null
zigbee2mqtt:info 2019-6-13 12:27:58 AM MQTT publish: topic 'zigbee2mqtt/0x000d6ffffe164546', payload '{"state":"OFF","linkquality":28,"brightness":0,"color_temp":250,"color_mode":2,"color":{"x":0.46,"y":0.411}}'
zigbee2mqtt:info 2019-6-13 12:28:01 AM Zigbee publish to device '0x000d6ffffe164546', genLevelCtrl - moveToLevelWithOnOff - {"level":0,"transtime":0} - {"manufSpec":0,"disDefaultRsp":0} - null
zigbee2mqtt:info 2019-6-13 12:28:02 AM MQTT publish: topic 'zigbee2mqtt/0x000d6ffffe164546', payload '{"state":"OFF","linkquality":28,"brightness":0,"color_temp":250,"color_mode":2,"color":{"x":0.46,"y":0.411}}'
zigbee2mqtt:info 2019-6-13 12:28:02 AM Zigbee publish to device '0x000d6ffffe164546', lightingColorCtrl - moveToColorTemp - {"colortemp":250,"transtime":0} - {"manufSpec":0,"disDefaultRsp":0} - null
zigbee2mqtt:info 2019-6-13 12:28:02 AM MQTT publish: topic 'zigbee2mqtt/0x000d6ffffe164546', payload '{"state":"OFF","linkquality":28,"brightness":0,"color_temp":250,"color_mode":2,"color":{"x":0.46,"y":0.411}}'
zigbee2mqtt:info 2019-6-13 12:28:11 AM Zigbee publish to device '0x000d6ffffe164546', genLevelCtrl - moveToLevelWithOnOff - {"level":0,"transtime":0} - {"manufSpec":0,"disDefaultRsp":0} - null
zigbee2mqtt:info 2019-6-13 12:28:12 AM MQTT publish: topic 'zigbee2mqtt/0x000d6ffffe164546', payload '{"state":"OFF","linkquality":28,"brightness":0,"color_temp":250,"color_mode":2,"color":{"x":0.46,"y":0.411}}'
zigbee2mqtt:info 2019-6-13 12:28:12 AM Zigbee publish to device '0x000d6ffffe164546', lightingColorCtrl - moveToColorTemp - {"colortemp":250,"transtime":0} - {"manufSpec":0,"disDefaultRsp":0} - null
zigbee2mqtt:info 2019-6-13 12:28:12 AM MQTT publish: topic 'zigbee2mqtt/0x000d6ffffe164546', payload '{"state":"OFF","linkquality":28,"brightness":0,"color_temp":250,"color_mode":2,"color":{"x":0.46,"y":0.411}}'
zigbee2mqtt:info 2019-6-13 12:30:02 AM MQTT publish: topic 'zigbee2mqtt/bridge/log', payload '{"type":"devices","message":[{"ieeeAddr":"0x00124b001938cdae","type":"Coordinator"},{"ieeeAddr":"0x7cb03eaa0a01935d","type":"Router","model":"AB3257001NJ","friendly_name":"0x7cb03eaa0a01935d","nwkAddr":40653,"manufId":48042,"manufName":"OSRAM","powerSource":"Mains (single phase)","modelId":"Plug 01","hwVersion":1,"swBuildId":"V1.04.12","dateCode":"20140331DEOS****"},{"ieeeAddr":"0x00158d000291394d","type":"EndDevice","model":"MCCGQ01LM","friendly_name":"0x00158d000291394d","nwkAddr":27,"manufId":4151,"manufName":"LUMI","powerSource":"Battery","modelId":"lumi.sensor_magnet","hwVersion":2,"swBuildId":"3000-0001","dateCode":"20150424"},{"ieeeAddr":"0x7cb03eaa0a018f29","type":"Router","model":"AB3257001NJ","friendly_name":"0x7cb03eaa0a018f29","nwkAddr":57902,"manufId":48042,"manufName":"OSRAM","powerSource":"Mains (single phase)","modelId":"Plug 01","hwVersion":1,"swBuildId":"V1.04.12","dateCode":"20140331DEOS****"},{"ieeeAddr":"0x7cb03eaa0a0281d0","type":"Router","model":"AB3257001NJ","friendly_name":"0x7cb03eaa0a0281d0","nwkAddr":13125,"manufId":48042,"manufName":"OSRAM","powerSource":"Mains (single phase)","modelId":"Plug 01","hwVersion":1,"swBuildId":"V1.04.12","dateCode":"20140331DEOS****"},{"ieeeAddr":"0x000d6ffffe193792","type":"Router","model":"L1527","friendly_name":"0x000d6ffffe193792","nwkAddr":63223,"manufId":4476,"manufName":"IKEA of Sweden","powerSource":"Mains (single phase)","modelId":"FLOALT panel WS 30x30","hwVersion":1,"swBuildId":"1.2.217","dateCode":"20170331"},{"ieeeAddr":"0x000d6ffffe164d44","type":"EndDevice","model":"E1524","friendly_name":"0x000d6ffffe164d44","nwkAddr":21607,"manufId":4476,"manufName":"IKEA of Sweden","powerSource":"Battery","modelId":"TRADFRI remote control","hwVersion":1,"swBuildId":"1.2.214","dateCode":"20170302"},{"ieeeAddr":"0xd0cf5efffeb597b4","type":"Router","model":"L1529","friendly_name":"0xd0cf5efffeb597b4","nwkAddr":12018,"manufId":4476,"manufName":"IKEA of Sweden","powerSource":"Mains (single phase)","modelId":"FLOALT panel WS 60x60","hwVersion":1,"swBuildId":"1.2.217","dateCode":"20170331"},{"ieeeAddr":"0x000d6ffffe164546","type":"Router","model":"L1527","friendly_name":"0x000d6ffffe164546","nwkAddr":56720,"manufId":4476,"manufName":"IKEA of Sweden","powerSource":"Mains (single phase)","modelId":"FLOALT panel WS 30x30","hwVersion":1,"swBuildId":"1.2.217","dateCode":"20170331"},{"ieeeAddr":"0x000d6ffffe1c8a50","type":"Router","model":"L1527","friendly_name":"0x000d6ffffe1c8a50","nwkAddr":58859,"manufId":4476,"manufName":"IKEA of Sweden","powerSource":"Mains (single phase)","modelId":"FLOALT panel WS 30x30","hwVersion":1,"swBuildId":"1.2.217","dateCode":"20170331"},{"ieeeAddr":"0x000d6ffffe11fe1e","type":"Router","model":"L1527","friendly_name":"0x000d6ffffe11fe1e","nwkAddr":3464,"manufId":4476,"manufName":"IKEA of Sweden","powerSource":"Mains (single phase)","modelId":"FLOALT panel WS 30x30","hwVersion":1,"swBuildId":"1.2.217","dateCode":"20170331"},{"ieeeAddr":"0x90fd9ffffefb787a","type":"EndDevice","model":"E1524","friendly_name":"0x90fd9ffffefb787a","nwkAddr":50969,"manufId":4476,"manufName":"IKEA of Sweden","powerSource":"Battery","modelId":"TRADFRI remote control","hwVersion":1,"swBuildId":"1.2.214","dateCode":"20170302"},{"ieeeAddr":"0x000d6ffffe165f03","type":"EndDevice","model":"E1524","friendly_name":"0x000d6ffffe165f03","nwkAddr":11674,"manufId":4476,"manufName":"IKEA of Sweden","powerSource":"Battery","modelId":"TRADFRI remote control","hwVersion":1,"swBuildId":"1.2.214","dateCode":"20170302"},{"ieeeAddr":"0x000d6ffffe1303d8","type":"EndDevice","model":"E1524","friendly_name":"0x000d6ffffe1303d8","nwkAddr":13067,"manufId":4476,"manufName":"IKEA of Sweden","powerSource":"Battery","modelId":"TRADFRI remote control","hwVersion":1,"swBuildId":"1.2.214","dateCode":"20170302"},{"ieeeAddr":"0x000d6ffffe1a7b97","type":"EndDevice","model":"E1524","friendly_name":"0x000d6ffffe1a7b97","nwkAddr":64293,"manufId":4476,"manufName":"IKEA of Sweden","powerSource":"Battery","modelId":"TRADFRI remote control","hwVersion":1,"swBuildId":"1.2.214","dateCode":"20170302"},{"ieeeAddr":"0x00158d0002b8203b","type":"EndDevice","model":"MCCGQ01LM","friendly_name":"0x00158d0002b8203b","nwkAddr":61508,"manufId":4151,"manufName":"LUMI","powerSource":"Battery","modelId":"lumi.sensor_magnet","hwVersion":2,"swBuildId":"3000-0001","dateCode":"20150424"},{"ieeeAddr":"0x90fd9ffffe5a4c7a","type":"EndDevice","model":"E1524","friendly_name":"0x90fd9ffffe5a4c7a","nwkAddr":58211,"manufId":4476,"manufName":"IKEA of Sweden","powerSource":"Battery","modelId":"TRADFRI remote control","hwVersion":1,"swBuildId":"1.2.214","dateCode":"20170302"},{"ieeeAddr":"0x00158d0003498789","type":"EndDevice","model":"WSDCGQ11LM","friendly_name":"0x00158d0003498789","nwkAddr":14720,"manufId":4151,"modelId":"lumi.weather"},{"ieeeAddr":"0x00158d000302fcc0","type":"EndDevice","model":"RTCGQ11LM","friendly_name":"0x00158d000302fcc0","nwkAddr":23135,"manufId":4151,"manufName":"LUMI","powerSource":"Battery","modelId":"lumi.sensor_motion.aq2","hwVersion":1,"swBuildId":"3000-0001","dateCode":"20170627"},{"ieeeAddr":"0x00158d000316d7d6","type":"EndDevice","model":"MCCGQ11LM","friendly_name":"0x00158d000316d7d6","nwkAddr":55346,"manufId":4151,"modelId":"lumi.sensor_magnet.aq2"},{"ieeeAddr":"0x7cb03eaa0a02f86a","type":"Router","model":"AB3257001NJ","friendly_name":"0x7cb03eaa0a02f86a","nwkAddr":20059,"manufId":48042,"manufName":"OSRAM","powerSource":"Mains (single phase)","modelId":"Plug 01","hwVersion":1,"swBuildId":"V1.04.12","dateCode":"20140331DEOS****"},{"ieeeAddr":"0x00158d00029ba6dc","type":"EndDevice","model":"MFKZQ01LM","friendly_name":"0x00158d00029ba6dc","nwkAddr":59074,"manufId":4151,"manufName":"LUMI","powerSource":"Battery","modelId":"lumi.sensor_cube","hwVersion":1,"swBuildId":"3000-0001","dateCode":"20160704"},{"ieeeAddr":"0x00158d000233b3ba","type":"EndDevice","model":"SJCGQ11LM","friendly_name":"0x00158d000233b3ba","nwkAddr":31815,"manufId":4151,"manufName":"LUMI","powerSource":"Battery","modelId":"lumi.sensor_wleak.aq1","hwVersion":2,"swBuildId":"3000-0001","dateCode":"20170721"},{"ieeeAddr":"0x00158d00036c8659","type":"EndDevice","model":"MCCGQ11LM","friendly_name":"0x00158d00036c8659","nwkAddr":33766,"manufId":4151,"manufName":"LUMI","powerSource":"Battery","modelId":"lumi.sensor_magnet.aq2"},{"ieeeAddr":"0x00158d0003677205","type":"EndDevice","model":"MCCGQ11LM","friendly_name":"0x00158d0003677205","nwkAddr":33543,"manufId":4151,"manufName":"LUMI","powerSource":"Battery","modelId":"lumi.sensor_magnet.aq2"},{"ieeeAddr":"0x000d6ffffebb27a6","type":"Router","model":"E1746","friendly_name":"0x000d6ffffebb27a6","nwkAddr":38349,"manufId":4476,"manufName":"IKEA of Sweden","powerSource":"Mains (single phase)","modelId":"TRADFRI signal repeater","hwVersion":1,"swBuildId":"2.0.019","dateCode":"20180828"},{"ieeeAddr":"0x7cb03eaa0a02b63c","type":"Router","model":"AB3257001NJ","friendly_name":"0x7cb03eaa0a02b63c","nwkAddr":23459,"manufId":48042,"manufName":"OSRAM","powerSource":"Mains (single phase)","modelId":"Plug 01","hwVersion":1,"swBuildId":"V1.04.12","dateCode":"20140331DEOS****"},{"ieeeAddr":"0x7cb03eaa0a03067e","type":"Router","model":"AB3257001NJ","friendly_name":"0x7cb03eaa0a03067e","nwkAddr":23438,"manufId":48042,"manufName":"OSRAM","powerSource":"Mains (single phase)","modelId":"Plug 01","hwVersion":1,"swBuildId":"V1.04.12","dateCode":"20140331DEOS****"},{"ieeeAddr":"0x7cb03eaa0a02c3eb","type":"Router","model":"AB3257001NJ","friendly_name":"0x7cb03eaa0a02c3eb","nwkAddr":2273,"manufId":48042,"manufName":"OSRAM","powerSource":"Mains (single phase)","modelId":"Plug 01","hwVersion":1,"swBuildId":"V1.04.12","dateCode":"20140331DEOS****"},{"ieeeAddr":"0x00158d0003673f70","type":"EndDevice","model":"MCCGQ11LM","friendly_name":"0x00158d0003673f70","nwkAddr":56410,"manufId":4151,"manufName":"LUMI","powerSource":"Battery","modelId":"lumi.sensor_magnet.aq2","hwVersion":2,"swBuildId":"3000-0001","dateCode":"20161128"},{"ieeeAddr":"0x00158d00033a87b9","type":"EndDevice","model":"MCCGQ11LM","friendly_name":"0x00158d00033a87b9","nwkAddr":43153,"manufId":4151,"manufName":"LUMI","powerSource":"Battery","modelId":"lumi.sensor_magnet.aq2"},{"ieeeAddr":"0x000d6ffffe182d6d","type":"Router","model":"LED1545G12","friendly_name":"0x000d6ffffe182d6d","nwkAddr":64351,"manufId":4476,"manufName":"IKEA of Sweden","powerSource":"Mains (single phase)","modelId":"TRADFRI bulb E27 WS opal 980lm","hwVersion":1,"swBuildId":"1.2.217","dateCode":"20170331"},{"ieeeAddr":"0x000d6ffffe0a0209","type":"EndDevice","model":"E1524","friendly_name":"0x000d6ffffe0a0209","nwkAddr":28311,"manufId":4476,"manufName":"IKEA of Sweden","powerSource":"Battery","modelId":"TRADFRI remote control","hwVersion":1,"swBuildId":"1.2.214","dateCode":"20170302"},{"ieeeAddr":"0x00158d00029b5ea0","type":"EndDevice","model":"MCCGQ01LM","friendly_name":"0x00158d00029b5ea0","nwkAddr":65358,"manufId":4151,"manufName":"LUMI","powerSource":"Battery","modelId":"lumi.sensor_magnet","hwVersion":2,"swBuildId":"3000-0001","dateCode":"20150424"},{"ieeeAddr":"0x00158d0002b5f691","type":"EndDevice","model":"DJT11LM","friendly_name":"0x00158d0002b5f691","nwkAddr":48985,"manufId":4151,"manufName":"LUMI","powerSource":"Battery","modelId":"lumi.vibration.aq1","hwVersion":3,"swBuildId":"3000-0001","dateCode":"20180130\u0000"},{"ieeeAddr":"0x00158d00023345d7","type":"EndDevice","model":"SJCGQ11LM","friendly_name":"0x00158d00023345d7","nwkAddr":40042,"manufId":4151,"manufName":"LUMI","powerSource":"Battery","modelId":"lumi.sensor_wleak.aq1","hwVersion":2,"swBuildId":"3000-0001","dateCode":"20170721"},{"ieeeAddr":"0x00158d0002400fb2","type":"EndDevice","model":"SJCGQ11LM","friendly_name":"0x00158d0002400fb2","nwkAddr":17979,"manufId":4151,"manufName":"LUMI","powerSource":"Battery","modelId":"lumi.sensor_wleak.aq1","hwVersion":2,"swBuildId":"3000-0001","dateCode":"20170721"},{"ieeeAddr":"0x00158d000321b4a5","type":"EndDevice","model":"MCCGQ11LM","friendly_name":"0x00158d000321b4a5","nwkAddr":57351,"manufId":4151,"manufName":"LUMI","powerSource":"Battery","modelId":"lumi.sensor_magnet.aq2","hwVersion":2,"swBuildId":"3000-0001","dateCode":"20161128"},{"ieeeAddr":"0x00158d00033a76f1","type":"EndDevice","model":"MCCGQ11LM","friendly_name":"0x00158d00033a76f1","nwkAddr":65281,"manufId":4151,"manufName":"LUMI","powerSource":"Battery","modelId":"lumi.sensor_magnet.aq2","hwVersion":2,"swBuildId":"3000-0001","dateCode":"20161128"},{"ieeeAddr":"0x00158d000346841e","type":"EndDevice","model":"MCCGQ11LM","friendly_name":"0x00158d000346841e","nwkAddr":19035,"manufId":4151,"manufName":"LUMI","powerSource":"Battery","modelId":"lumi.sensor_magnet.aq2","hwVersion":2,"swBuildId":"3000-0001","dateCode":"20161128"},{"ieeeAddr":"0x00158d000346b346","type":"EndDevice","model":"MCCGQ11LM","friendly_name":"0x00158d000346b346","nwkAddr":18419,"manufId":4151,"manufName":"LUMI","powerSource":"Battery","modelId":"lumi.sensor_magnet.aq2"},{"ieeeAddr":"0x000d6ffffe1e14e5","type":"Router","model":"LED1545G12","friendly_name":"0x000d6ffffe1e14e5","nwkAddr":21207,"manufId":4476,"manufName":"IKEA of Sweden","powerSource":"Mains (single phase)","modelId":"TRADFRI bulb E27 WS opal 980lm","hwVersion":1,"swBuildId":"1.2.217","dateCode":"20170331"}]}'
zigbee2mqtt:info 2019-6-13 12:30:02 AM Zigbee publish to device '0x000d6ffffe164546', genLevelCtrl - moveToLevelWithOnOff - {"level":0,"transtime":5} - {"manufSpec":0,"disDefaultRsp":0} - null
zigbee2mqtt:info 2019-6-13 12:30:09 AM MQTT publish: topic 'zigbee2mqtt/bridge/log', payload '{"type":"zigbee_publish_error","message":"Error: AF data request fails, status code: 205. No network route. Please confirm that the device has (re)joined the network.","meta":{"entity":{"ID":"0x000d6ffffe164546","type":"device","friendlyName":"0x000d6ffffe164546"},"message":"{\"state\":\"OFF\",\"transition\":0.5}"}}'
Maybe now this only occurs if the device is triggered shortly after or during such a device list event?
@tricoos the device list is triggered manually by sending something to zigbee2mqtt/bridge/config/devices, who does this in your case? (are you using e.g. the nodered admin panel?)
All network offline...
I reboot the container and nothing, i needed reboot the NUC and then network wake up...
Any idea?
I think this is related
https://github.com/Koenkk/zigbee2mqtt/issues/1630
ZNP just does nothing if there is no route, only returning error 205. I checked the code. And this isn't something we need to tolerate )
And I can confirm, that issue is inevitably present on 3.0. As it has similar implementation.
@Koenkk That's a cronjob which is intended.
And now everything without any connections since yesterday though some things still work:

What I did that did not change anything:
After triggering both graphviz and device list nothing's working anymore at all:
zigbee2mqtt:info 2019-6-14 7:00:48 PM Network scan completed
zigbee2mqtt:info 2019-6-14 7:00:48 PM MQTT publish: topic 'zigbee2mqtt/bridge/networkmap/graphviz', payload 'digraph G {
node[shape=record];
"0x00124b0014b88845" [style="bold", label="{0x00124b0014b88845:0|Coordinator|No model information available|online}"];
"0x7cb03eaa0a01935d" [style="rounded", label="{0x7cb03eaa0a01935d:40653|Router|OSRAM Smart+ plug (AB3257001NJ)|offline}"];
"0x00158d000291394d" [style="rounded, dashed", label="{0x00158d000291394d:27|EndDevice|Xiaomi MiJia door & window contact sensor (MCCGQ01LM)|online}"];
"0x7cb03eaa0a018f29" [style="rounded", label="{0x7cb03eaa0a018f29:57902|Router|OSRAM Smart+ plug (AB3257001NJ)|offline}"];
"0x7cb03eaa0a0281d0" [style="rounded", label="{0x7cb03eaa0a0281d0:13125|Router|OSRAM Smart+ plug (AB3257001NJ)|offline}"];
"0x000d6ffffe193792" [style="rounded", label="{0x000d6ffffe193792:63223|Router|IKEA FLOALT LED light panel, dimmable, white spectrum (30x30 cm) (L1527)|offline}"];
"0x000d6ffffe164d44" [style="rounded, dashed", label="{0x000d6ffffe164d44:21607|EndDevice|IKEA TRADFRI remote control (E1524)|offline}"];
"0xd0cf5efffeb597b4" [style="rounded", label="{0xd0cf5efffeb597b4:12018|Router|IKEA FLOALT LED light panel, dimmable, white spectrum (60x60 cm) (L1529)|offline}"];
"0x000d6ffffe164546" [style="rounded", label="{0x000d6ffffe164546:56720|Router|IKEA FLOALT LED light panel, dimmable, white spectrum (30x30 cm) (L1527)|offline}"];
"0x000d6ffffe1c8a50" [style="rounded", label="{0x000d6ffffe1c8a50:58859|Router|IKEA FLOALT LED light panel, dimmable, white spectrum (30x30 cm) (L1527)|offline}"];
"0x000d6ffffe11fe1e" [style="rounded", label="{0x000d6ffffe11fe1e:3464|Router|IKEA FLOALT LED light panel, dimmable, white spectrum (30x30 cm) (L1527)|offline}"];
"0x90fd9ffffefb787a" [style="rounded, dashed", label="{0x90fd9ffffefb787a:50969|EndDevice|IKEA TRADFRI remote control (E1524)|offline}"];
"0x000d6ffffe165f03" [style="rounded, dashed", label="{0x000d6ffffe165f03:11674|EndDevice|IKEA TRADFRI remote control (E1524)|offline}"];
"0x000d6ffffe1303d8" [style="rounded, dashed", label="{0x000d6ffffe1303d8:13067|EndDevice|IKEA TRADFRI remote control (E1524)|offline}"];
"0x000d6ffffe1a7b97" [style="rounded, dashed", label="{0x000d6ffffe1a7b97:64293|EndDevice|IKEA TRADFRI remote control (E1524)|offline}"];
"0x00158d0002b8203b" [style="rounded, dashed", label="{0x00158d0002b8203b:61508|EndDevice|Xiaomi MiJia door & window contact sensor (MCCGQ01LM)|online}"];
"0x90fd9ffffe5a4c7a" [style="rounded, dashed", label="{0x90fd9ffffe5a4c7a:58211|EndDevice|IKEA TRADFRI remote control (E1524)|offline}"];
"0x00158d0003498789" [style="rounded, dashed", label="{0x00158d0003498789:14720|EndDevice|Xiaomi Aqara temperature, humidity and pressure sensor (WSDCGQ11LM)|online}"];
"0x00158d000302fcc0" [style="rounded, dashed", label="{0x00158d000302fcc0:23135|EndDevice|Xiaomi Aqara human body movement and illuminance sensor (RTCGQ11LM)|online}"];
"0x00158d000316d7d6" [style="rounded, dashed", label="{0x00158d000316d7d6:55346|EndDevice|Xiaomi Aqara door & window contact sensor (MCCGQ11LM)|online}"];
"0x7cb03eaa0a02f86a" [style="rounded", label="{0x7cb03eaa0a02f86a:20059|Router|OSRAM Smart+ plug (AB3257001NJ)|offline}"];
"0x00158d00029ba6dc" [style="rounded, dashed", label="{0x00158d00029ba6dc:59074|EndDevice|Xiaomi Mi/Aqara smart home cube (MFKZQ01LM)|online}"];
"0x00158d000233b3ba" [style="rounded, dashed", label="{0x00158d000233b3ba:31815|EndDevice|Xiaomi Aqara water leak sensor (SJCGQ11LM)|online}"];
"0x00158d00036c8659" [style="rounded, dashed", label="{0x00158d00036c8659:33766|EndDevice|Xiaomi Aqara door & window contact sensor (MCCGQ11LM)|online}"];
"0x00158d0003677205" [style="rounded, dashed", label="{0x00158d0003677205:33543|EndDevice|Xiaomi Aqara door & window contact sensor (MCCGQ11LM)|online}"];
"0x000d6ffffebb27a6" [style="rounded", label="{0x000d6ffffebb27a6:38349|Router|IKEA TRADFRI signal repeater (E1746)|offline}"];
"0x7cb03eaa0a02b63c" [style="rounded", label="{0x7cb03eaa0a02b63c:23459|Router|OSRAM Smart+ plug (AB3257001NJ)|offline}"];
"0x7cb03eaa0a03067e" [style="rounded", label="{0x7cb03eaa0a03067e:23438|Router|OSRAM Smart+ plug (AB3257001NJ)|offline}"];
"0x7cb03eaa0a02c3eb" [style="rounded", label="{0x7cb03eaa0a02c3eb:2273|Router|OSRAM Smart+ plug (AB3257001NJ)|offline}"];
"0x00158d0003673f70" [style="rounded, dashed", label="{0x00158d0003673f70:56410|EndDevice|Xiaomi Aqara door & window contact sensor (MCCGQ11LM)|online}"];
"0x00158d00033a87b9" [style="rounded, dashed", label="{0x00158d00033a87b9:43153|EndDevice|Xiaomi Aqara door & window contact sensor (MCCGQ11LM)|online}"];
"0x000d6ffffe182d6d" [style="rounded", label="{0x000d6ffffe182d6d:64351|Router|IKEA TRADFRI LED bulb E26/E27 980 lumen, dimmable, white spectrum, opal white (LED1545G12)|online}"];
"0x000d6ffffe0a0209" [style="rounded, dashed", label="{0x000d6ffffe0a0209:28311|EndDevice|IKEA TRADFRI remote control (E1524)|offline}"];
"0x00158d00029b5ea0" [style="rounded, dashed", label="{0x00158d00029b5ea0:65358|EndDevice|Xiaomi MiJia door & window contact sensor (MCCGQ01LM)|online}"];
"0x00158d0002b5f691" [style="rounded, dashed", label="{0x00158d0002b5f691:48985|EndDevice|Xiaomi Aqara vibration sensor (DJT11LM)|online}"];
"0x00158d00023345d7" [style="rounded, dashed", label="{0x00158d00023345d7:40042|EndDevice|Xiaomi Aqara water leak sensor (SJCGQ11LM)|online}"];
"0x00158d0002400fb2" [style="rounded, dashed", label="{0x00158d0002400fb2:17979|EndDevice|Xiaomi Aqara water leak sensor (SJCGQ11LM)|online}"];
"0x00158d000321b4a5" [style="rounded, dashed", label="{0x00158d000321b4a5:57351|EndDevice|Xiaomi Aqara door & window contact sensor (MCCGQ11LM)|online}"];
"0x00158d00033a76f1" [style="rounded, dashed", label="{0x00158d00033a76f1:65281|EndDevice|Xiaomi Aqara door & window contact sensor (MCCGQ11LM)|online}"];
"0x00158d000346841e" [style="rounded, dashed", label="{0x00158d000346841e:19035|EndDevice|Xiaomi Aqara door & window contact sensor (MCCGQ11LM)|online}"];
"0x00158d000346b346" [style="rounded, dashed", label="{0x00158d000346b346:18419|EndDevice|Xiaomi Aqara door & window contact sensor (MCCGQ11LM)|online}"];
"0x000d6ffffe1e14e5" [style="rounded", label="{0x000d6ffffe1e14e5:21207|Router|IKEA TRADFRI LED bulb E26/E27 980 lumen, dimmable, white spectrum, opal white (LED1545G12)|online}"];
}'
zigbee2mqtt:info 2019-6-14 7:05:20 PM MQTT publish: topic 'zigbee2mqtt/bridge/log', payload '{"type":"devices","message":[{"ieeeAddr":"0x00124b0014b88845","type":"Coordinator"},{"ieeeAddr":"0x7cb03eaa0a01935d","type":"Router","model":"AB3257001NJ","friendly_name":"0x7cb03eaa0a01935d","nwkAddr":40653,"manufId":48042,"manufName":"OSRAM","powerSource":"Mains (single phase)","modelId":"Plug 01","hwVersion":1,"swBuildId":"V1.04.12","dateCode":"20140331DEOS****"},{"ieeeAddr":"0x00158d000291394d","type":"EndDevice","model":"MCCGQ01LM","friendly_name":"0x00158d000291394d","nwkAddr":27,"manufId":4151,"manufName":"LUMI","powerSource":"Battery","modelId":"lumi.sensor_magnet","hwVersion":2,"swBuildId":"3000-0001","dateCode":"20150424"},{"ieeeAddr":"0x7cb03eaa0a018f29","type":"Router","model":"AB3257001NJ","friendly_name":"0x7cb03eaa0a018f29","nwkAddr":57902,"manufId":48042,"manufName":"OSRAM","powerSource":"Mains (single phase)","modelId":"Plug 01","hwVersion":1,"swBuildId":"V1.04.12","dateCode":"20140331DEOS****"},{"ieeeAddr":"0x7cb03eaa0a0281d0","type":"Router","model":"AB3257001NJ","friendly_name":"0x7cb03eaa0a0281d0","nwkAddr":13125,"manufId":48042,"manufName":"OSRAM","powerSource":"Mains (single phase)","modelId":"Plug 01","hwVersion":1,"swBuildId":"V1.04.12","dateCode":"20140331DEOS****"},{"ieeeAddr":"0x000d6ffffe193792","type":"Router","model":"L1527","friendly_name":"0x000d6ffffe193792","nwkAddr":63223,"manufId":4476,"manufName":"IKEA of Sweden","powerSource":"Mains (single phase)","modelId":"FLOALT panel WS 30x30","hwVersion":1,"swBuildId":"1.2.217","dateCode":"20170331"},{"ieeeAddr":"0x000d6ffffe164d44","type":"EndDevice","model":"E1524","friendly_name":"0x000d6ffffe164d44","nwkAddr":21607,"manufId":4476,"manufName":"IKEA of Sweden","powerSource":"Battery","modelId":"TRADFRI remote control","hwVersion":1,"swBuildId":"1.2.214","dateCode":"20170302"},{"ieeeAddr":"0xd0cf5efffeb597b4","type":"Router","model":"L1529","friendly_name":"0xd0cf5efffeb597b4","nwkAddr":12018,"manufId":4476,"manufName":"IKEA of Sweden","powerSource":"Mains (single phase)","modelId":"FLOALT panel WS 60x60","hwVersion":1,"swBuildId":"1.2.217","dateCode":"20170331"},{"ieeeAddr":"0x000d6ffffe164546","type":"Router","model":"L1527","friendly_name":"0x000d6ffffe164546","nwkAddr":56720,"manufId":4476,"manufName":"IKEA of Sweden","powerSource":"Mains (single phase)","modelId":"FLOALT panel WS 30x30","hwVersion":1,"swBuildId":"1.2.217","dateCode":"20170331"},{"ieeeAddr":"0x000d6ffffe1c8a50","type":"Router","model":"L1527","friendly_name":"0x000d6ffffe1c8a50","nwkAddr":58859,"manufId":4476,"manufName":"IKEA of Sweden","powerSource":"Mains (single phase)","modelId":"FLOALT panel WS 30x30","hwVersion":1,"swBuildId":"1.2.217","dateCode":"20170331"},{"ieeeAddr":"0x000d6ffffe11fe1e","type":"Router","model":"L1527","friendly_name":"0x000d6ffffe11fe1e","nwkAddr":3464,"manufId":4476,"manufName":"IKEA of Sweden","powerSource":"Mains (single phase)","modelId":"FLOALT panel WS 30x30","hwVersion":1,"swBuildId":"1.2.217","dateCode":"20170331"},{"ieeeAddr":"0x90fd9ffffefb787a","type":"EndDevice","model":"E1524","friendly_name":"0x90fd9ffffefb787a","nwkAddr":50969,"manufId":4476,"manufName":"IKEA of Sweden","powerSource":"Battery","modelId":"TRADFRI remote control","hwVersion":1,"swBuildId":"1.2.214","dateCode":"20170302"},{"ieeeAddr":"0x000d6ffffe165f03","type":"EndDevice","model":"E1524","friendly_name":"0x000d6ffffe165f03","nwkAddr":11674,"manufId":4476,"manufName":"IKEA of Sweden","powerSource":"Battery","modelId":"TRADFRI remote control","hwVersion":1,"swBuildId":"1.2.214","dateCode":"20170302"},{"ieeeAddr":"0x000d6ffffe1303d8","type":"EndDevice","model":"E1524","friendly_name":"0x000d6ffffe1303d8","nwkAddr":13067,"manufId":4476,"manufName":"IKEA of Sweden","powerSource":"Battery","modelId":"TRADFRI remote control","hwVersion":1,"swBuildId":"1.2.214","dateCode":"20170302"},{"ieeeAddr":"0x000d6ffffe1a7b97","type":"EndDevice","model":"E1524","friendly_name":"0x000d6ffffe1a7b97","nwkAddr":64293,"manufId":4476,"manufName":"IKEA of Sweden","powerSource":"Battery","modelId":"TRADFRI remote control","hwVersion":1,"swBuildId":"1.2.214","dateCode":"20170302"},{"ieeeAddr":"0x00158d0002b8203b","type":"EndDevice","model":"MCCGQ01LM","friendly_name":"0x00158d0002b8203b","nwkAddr":61508,"manufId":4151,"manufName":"LUMI","powerSource":"Battery","modelId":"lumi.sensor_magnet","hwVersion":2,"swBuildId":"3000-0001","dateCode":"20150424"},{"ieeeAddr":"0x90fd9ffffe5a4c7a","type":"EndDevice","model":"E1524","friendly_name":"0x90fd9ffffe5a4c7a","nwkAddr":58211,"manufId":4476,"manufName":"IKEA of Sweden","powerSource":"Battery","modelId":"TRADFRI remote control","hwVersion":1,"swBuildId":"1.2.214","dateCode":"20170302"},{"ieeeAddr":"0x00158d0003498789","type":"EndDevice","model":"WSDCGQ11LM","friendly_name":"0x00158d0003498789","nwkAddr":14720,"manufId":4151,"modelId":"lumi.weather"},{"ieeeAddr":"0x00158d000302fcc0","type":"EndDevice","model":"RTCGQ11LM","friendly_name":"0x00158d000302fcc0","nwkAddr":23135,"manufId":4151,"manufName":"LUMI","powerSource":"Battery","modelId":"lumi.sensor_motion.aq2","hwVersion":1,"swBuildId":"3000-0001","dateCode":"20170627"},{"ieeeAddr":"0x00158d000316d7d6","type":"EndDevice","model":"MCCGQ11LM","friendly_name":"0x00158d000316d7d6","nwkAddr":55346,"manufId":4151,"modelId":"lumi.sensor_magnet.aq2"},{"ieeeAddr":"0x7cb03eaa0a02f86a","type":"Router","model":"AB3257001NJ","friendly_name":"0x7cb03eaa0a02f86a","nwkAddr":20059,"manufId":48042,"manufName":"OSRAM","powerSource":"Mains (single phase)","modelId":"Plug 01","hwVersion":1,"swBuildId":"V1.04.12","dateCode":"20140331DEOS****"},{"ieeeAddr":"0x00158d00029ba6dc","type":"EndDevice","model":"MFKZQ01LM","friendly_name":"0x00158d00029ba6dc","nwkAddr":59074,"manufId":4151,"manufName":"LUMI","powerSource":"Battery","modelId":"lumi.sensor_cube","hwVersion":1,"swBuildId":"3000-0001","dateCode":"20160704"},{"ieeeAddr":"0x00158d000233b3ba","type":"EndDevice","model":"SJCGQ11LM","friendly_name":"0x00158d000233b3ba","nwkAddr":31815,"manufId":4151,"manufName":"LUMI","powerSource":"Battery","modelId":"lumi.sensor_wleak.aq1","hwVersion":2,"swBuildId":"3000-0001","dateCode":"20170721"},{"ieeeAddr":"0x00158d00036c8659","type":"EndDevice","model":"MCCGQ11LM","friendly_name":"0x00158d00036c8659","nwkAddr":33766,"manufId":4151,"manufName":"LUMI","powerSource":"Battery","modelId":"lumi.sensor_magnet.aq2"},{"ieeeAddr":"0x00158d0003677205","type":"EndDevice","model":"MCCGQ11LM","friendly_name":"0x00158d0003677205","nwkAddr":33543,"manufId":4151,"manufName":"LUMI","powerSource":"Battery","modelId":"lumi.sensor_magnet.aq2"},{"ieeeAddr":"0x000d6ffffebb27a6","type":"Router","model":"E1746","friendly_name":"0x000d6ffffebb27a6","nwkAddr":38349,"manufId":4476,"manufName":"IKEA of Sweden","powerSource":"Mains (single phase)","modelId":"TRADFRI signal repeater","hwVersion":1,"swBuildId":"2.0.019","dateCode":"20180828"},{"ieeeAddr":"0x7cb03eaa0a02b63c","type":"Router","model":"AB3257001NJ","friendly_name":"0x7cb03eaa0a02b63c","nwkAddr":23459,"manufId":48042,"manufName":"OSRAM","powerSource":"Mains (single phase)","modelId":"Plug 01","hwVersion":1,"swBuildId":"V1.04.12","dateCode":"20140331DEOS****"},{"ieeeAddr":"0x7cb03eaa0a03067e","type":"Router","model":"AB3257001NJ","friendly_name":"0x7cb03eaa0a03067e","nwkAddr":23438,"manufId":48042,"manufName":"OSRAM","powerSource":"Mains (single phase)","modelId":"Plug 01","hwVersion":1,"swBuildId":"V1.04.12","dateCode":"20140331DEOS****"},{"ieeeAddr":"0x7cb03eaa0a02c3eb","type":"Router","model":"AB3257001NJ","friendly_name":"0x7cb03eaa0a02c3eb","nwkAddr":2273,"manufId":48042,"manufName":"OSRAM","powerSource":"Mains (single phase)","modelId":"Plug 01","hwVersion":1,"swBuildId":"V1.04.12","dateCode":"20140331DEOS****"},{"ieeeAddr":"0x00158d0003673f70","type":"EndDevice","model":"MCCGQ11LM","friendly_name":"0x00158d0003673f70","nwkAddr":56410,"manufId":4151,"manufName":"LUMI","powerSource":"Battery","modelId":"lumi.sensor_magnet.aq2","hwVersion":2,"swBuildId":"3000-0001","dateCode":"20161128"},{"ieeeAddr":"0x00158d00033a87b9","type":"EndDevice","model":"MCCGQ11LM","friendly_name":"0x00158d00033a87b9","nwkAddr":43153,"manufId":4151,"manufName":"LUMI","powerSource":"Battery","modelId":"lumi.sensor_magnet.aq2"},{"ieeeAddr":"0x000d6ffffe182d6d","type":"Router","model":"LED1545G12","friendly_name":"0x000d6ffffe182d6d","nwkAddr":64351,"manufId":4476,"manufName":"IKEA of Sweden","powerSource":"Mains (single phase)","modelId":"TRADFRI bulb E27 WS opal 980lm","hwVersion":1,"swBuildId":"1.2.217","dateCode":"20170331"},{"ieeeAddr":"0x000d6ffffe0a0209","type":"EndDevice","model":"E1524","friendly_name":"0x000d6ffffe0a0209","nwkAddr":28311,"manufId":4476,"manufName":"IKEA of Sweden","powerSource":"Battery","modelId":"TRADFRI remote control","hwVersion":1,"swBuildId":"1.2.214","dateCode":"20170302"},{"ieeeAddr":"0x00158d00029b5ea0","type":"EndDevice","model":"MCCGQ01LM","friendly_name":"0x00158d00029b5ea0","nwkAddr":65358,"manufId":4151,"manufName":"LUMI","powerSource":"Battery","modelId":"lumi.sensor_magnet","hwVersion":2,"swBuildId":"3000-0001","dateCode":"20150424"},{"ieeeAddr":"0x00158d0002b5f691","type":"EndDevice","model":"DJT11LM","friendly_name":"0x00158d0002b5f691","nwkAddr":48985,"manufId":4151,"manufName":"LUMI","powerSource":"Battery","modelId":"lumi.vibration.aq1","hwVersion":3,"swBuildId":"3000-0001","dateCode":"20180130\u0000"},{"ieeeAddr":"0x00158d00023345d7","type":"EndDevice","model":"SJCGQ11LM","friendly_name":"0x00158d00023345d7","nwkAddr":40042,"manufId":4151,"manufName":"LUMI","powerSource":"Battery","modelId":"lumi.sensor_wleak.aq1","hwVersion":2,"swBuildId":"3000-0001","dateCode":"20170721"},{"ieeeAddr":"0x00158d0002400fb2","type":"EndDevice","model":"SJCGQ11LM","friendly_name":"0x00158d0002400fb2","nwkAddr":17979,"manufId":4151,"manufName":"LUMI","powerSource":"Battery","modelId":"lumi.sensor_wleak.aq1","hwVersion":2,"swBuildId":"3000-0001","dateCode":"20170721"},{"ieeeAddr":"0x00158d000321b4a5","type":"EndDevice","model":"MCCGQ11LM","friendly_name":"0x00158d000321b4a5","nwkAddr":57351,"manufId":4151,"manufName":"LUMI","powerSource":"Battery","modelId":"lumi.sensor_magnet.aq2","hwVersion":2,"swBuildId":"3000-0001","dateCode":"20161128"},{"ieeeAddr":"0x00158d00033a76f1","type":"EndDevice","model":"MCCGQ11LM","friendly_name":"0x00158d00033a76f1","nwkAddr":65281,"manufId":4151,"manufName":"LUMI","powerSource":"Battery","modelId":"lumi.sensor_magnet.aq2","hwVersion":2,"swBuildId":"3000-0001","dateCode":"20161128"},{"ieeeAddr":"0x00158d000346841e","type":"EndDevice","model":"MCCGQ11LM","friendly_name":"0x00158d000346841e","nwkAddr":19035,"manufId":4151,"manufName":"LUMI","powerSource":"Battery","modelId":"lumi.sensor_magnet.aq2","hwVersion":2,"swBuildId":"3000-0001","dateCode":"20161128"},{"ieeeAddr":"0x00158d000346b346","type":"EndDevice","model":"MCCGQ11LM","friendly_name":"0x00158d000346b346","nwkAddr":18419,"manufId":4151,"manufName":"LUMI","powerSource":"Battery","modelId":"lumi.sensor_magnet.aq2"},{"ieeeAddr":"0x000d6ffffe1e14e5","type":"Router","model":"LED1545G12","friendly_name":"0x000d6ffffe1e14e5","nwkAddr":21207,"manufId":4476,"manufName":"IKEA of Sweden","powerSource":"Mains (single phase)","modelId":"TRADFRI bulb E27 WS opal 980lm","hwVersion":1,"swBuildId":"1.2.217","dateCode":"20170331"}]}'
zigbee2mqtt:info 2019-6-14 7:11:00 PM Zigbee publish to device '0x000d6ffffe193792', genLevelCtrl - moveToLevelWithOnOff - {"level":178.5,"transtime":0} - {"manufSpec":0,"disDefaultRsp":0} - null
zigbee2mqtt:info 2019-6-14 7:11:02 PM Zigbee publish to device '0x000d6ffffe164546', genLevelCtrl - moveToLevelWithOnOff - {"level":178.5,"transtime":0} - {"manufSpec":0,"disDefaultRsp":0} - null
zigbee2mqtt:info 2019-6-14 7:11:03 PM MQTT publish: topic 'zigbee2mqtt/bridge/log', payload '{"type":"zigbee_publish_error","message":"Error: request timeout","meta":{"entity":{"ID":"0x000d6ffffe193792","type":"device","friendlyName":"0x000d6ffffe193792"},"message":"{\"state\":\"ON\",\"brightness\":178.5,\"color_temp\":295,\"color_mode\":2}"}}'
zigbee2mqtt:info 2019-6-14 7:11:03 PM Zigbee publish to device '0x000d6ffffe193792', lightingColorCtrl - moveToColorTemp - {"colortemp":295,"transtime":0} - {"manufSpec":0,"disDefaultRsp":0} - null
zigbee2mqtt:info 2019-6-14 7:11:06 PM MQTT publish: topic 'zigbee2mqtt/bridge/log', payload '{"type":"zigbee_publish_error","message":"Error: request timeout","meta":{"entity":{"ID":"0x000d6ffffe164546","type":"device","friendlyName":"0x000d6ffffe164546"},"message":"{\"state\":\"ON\",\"brightness\":178.5,\"color_temp\":295,\"color_mode\":2}"}}'
zigbee2mqtt:info 2019-6-14 7:11:06 PM Zigbee publish to device '0x000d6ffffe164546', lightingColorCtrl - moveToColorTemp - {"colortemp":295,"transtime":0} - {"manufSpec":0,"disDefaultRsp":0} - null
zigbee2mqtt:info 2019-6-14 7:11:09 PM MQTT publish: topic 'zigbee2mqtt/bridge/log', payload '{"type":"zigbee_publish_error","message":"Error: request timeout","meta":{"entity":{"ID":"0x000d6ffffe193792","type":"device","friendlyName":"0x000d6ffffe193792"},"message":"{\"state\":\"ON\",\"brightness\":178.5,\"color_temp\":295,\"color_mode\":2}"}}'
zigbee2mqtt:info 2019-6-14 7:11:09 PM Zigbee publish to device '0x000d6ffffe193792', genLevelCtrl - moveToLevelWithOnOff - {"level":178.5,"transtime":0} - {"manufSpec":0,"disDefaultRsp":0} - null
zigbee2mqtt:info 2019-6-14 7:11:12 PM MQTT publish: topic 'zigbee2mqtt/bridge/log', payload '{"type":"zigbee_publish_error","message":"Error: request timeout","meta":{"entity":{"ID":"0x000d6ffffe164546","type":"device","friendlyName":"0x000d6ffffe164546"},"message":"{\"state\":\"ON\",\"brightness\":178.5,\"color_temp\":295,\"color_mode\":2}"}}'
zigbee2mqtt:info 2019-6-14 7:11:15 PM MQTT publish: topic 'zigbee2mqtt/bridge/log', payload '{"type":"zigbee_publish_error","message":"Error: request timeout","meta":{"entity":{"ID":"0x000d6ffffe193792","type":"device","friendlyName":"0x000d6ffffe193792"},"message":"{\"state\":\"ON\",\"brightness\":178.5,\"color_temp\":295,\"color_mode\":2}"}}'
zigbee2mqtt:info 2019-6-14 7:11:15 PM Zigbee publish to device '0x000d6ffffe193792', lightingColorCtrl - moveToColorTemp - {"colortemp":295,"transtime":0} - {"manufSpec":0,"disDefaultRsp":0} - null
zigbee2mqtt:info 2019-6-14 7:11:18 PM Zigbee publish to device '0x000d6ffffe164546', genLevelCtrl - moveToLevelWithOnOff - {"level":178.5,"transtime":0} - {"manufSpec":0,"disDefaultRsp":0} - null
zigbee2mqtt:info 2019-6-14 7:11:18 PM MQTT publish: topic 'zigbee2mqtt/bridge/log', payload '{"type":"zigbee_publish_error","message":"Error: request timeout","meta":{"entity":{"ID":"0x000d6ffffe193792","type":"device","friendlyName":"0x000d6ffffe193792"},"message":"{\"state\":\"ON\",\"brightness\":178.5,\"color_temp\":295,\"color_mode\":2}"}}'
zigbee2mqtt:info 2019-6-14 7:11:19 PM Zigbee publish to device '0x000d6ffffe193792', genLevelCtrl - moveToLevelWithOnOff - {"level":178.5,"transtime":0} - {"manufSpec":0,"disDefaultRsp":0} - null
zigbee2mqtt:info 2019-6-14 7:11:24 PM MQTT publish: topic 'zigbee2mqtt/bridge/log', payload '{"type":"zigbee_publish_error","message":"Error: request timeout","meta":{"entity":{"ID":"0x000d6ffffe164546","type":"device","friendlyName":"0x000d6ffffe164546"},"message":"{\"state\":\"ON\",\"brightness\":178.5,\"color_temp\":295,\"color_mode\":2}"}}'
zigbee2mqtt:info 2019-6-14 7:11:25 PM Zigbee publish to device '0x000d6ffffe164546', lightingColorCtrl - moveToColorTemp - {"colortemp":295,"transtime":0} - {"manufSpec":0,"disDefaultRsp":0} - null
zigbee2mqtt:info 2019-6-14 7:11:27 PM MQTT publish: topic 'zigbee2mqtt/bridge/log', payload '{"type":"zigbee_publish_error","message":"Error: request timeout","meta":{"entity":{"ID":"0x000d6ffffe193792","type":"device","friendlyName":"0x000d6ffffe193792"},"message":"{\"state\":\"ON\",\"brightness\":178.5,\"color_temp\":295,\"color_mode\":2}"}}'
zigbee2mqtt:info 2019-6-14 7:11:28 PM Zigbee publish to device '0x000d6ffffe193792', lightingColorCtrl - moveToColorTemp - {"colortemp":295,"transtime":0} - {"manufSpec":0,"disDefaultRsp":0} - null
zigbee2mqtt:info 2019-6-14 7:11:31 PM MQTT publish: topic 'zigbee2mqtt/bridge/log', payload '{"type":"zigbee_publish_error","message":"Error: request timeout","meta":{"entity":{"ID":"0x000d6ffffe164546","type":"device","friendlyName":"0x000d6ffffe164546"},"message":"{\"state\":\"ON\",\"brightness\":178.5,\"color_temp\":295,\"color_mode\":2}"}}'
zigbee2mqtt:info 2019-6-14 7:11:31 PM Zigbee publish to device '0x000d6ffffe164546', genLevelCtrl - moveToLevelWithOnOff - {"level":178.5,"transtime":0} - {"manufSpec":0,"disDefaultRsp":0} - null
zigbee2mqtt:info 2019-6-14 7:11:34 PM MQTT publish: topic 'zigbee2mqtt/bridge/log', payload '{"type":"zigbee_publish_error","message":"Error: request timeout","meta":{"entity":{"ID":"0x000d6ffffe164546","type":"device","friendlyName":"0x000d6ffffe164546"},"message":"{\"state\":\"ON\",\"brightness\":178.5,\"color_temp\":295,\"color_mode\":2}"}}'
zigbee2mqtt:info 2019-6-14 7:11:34 PM Zigbee publish to device '0x000d6ffffe164546', lightingColorCtrl - moveToColorTemp - {"colortemp":295,"transtime":0} - {"manufSpec":0,"disDefaultRsp":0} - null
zigbee2mqtt:info 2019-6-14 7:11:37 PM MQTT publish: topic 'zigbee2mqtt/bridge/log', payload '{"type":"zigbee_publish_error","message":"Error: request timeout","meta":{"entity":{"ID":"0x000d6ffffe193792","type":"device","friendlyName":"0x000d6ffffe193792"},"message":"{\"state\":\"ON\",\"brightness\":178.5,\"color_temp\":295,\"color_mode\":2}"}}'
zigbee2mqtt:info 2019-6-14 7:11:37 PM Zigbee publish to device '0x000d6ffffe193792', genLevelCtrl - moveToLevelWithOnOff - {"level":178.5,"transtime":0} - {"manufSpec":0,"disDefaultRsp":0} - null
zigbee2mqtt:info 2019-6-14 7:11:40 PM MQTT publish: topic 'zigbee2mqtt/bridge/log', payload '{"type":"zigbee_publish_error","message":"Error: request timeout","meta":{"entity":{"ID":"0x000d6ffffe164546","type":"device","friendlyName":"0x000d6ffffe164546"},"message":"{\"state\":\"ON\",\"brightness\":178.5,\"color_temp\":295,\"color_mode\":2}"}}'
zigbee2mqtt:info 2019-6-14 7:11:43 PM MQTT publish: topic 'zigbee2mqtt/bridge/log', payload '{"type":"zigbee_publish_error","message":"Error: request timeout","meta":{"entity":{"ID":"0x000d6ffffe193792","type":"device","friendlyName":"0x000d6ffffe193792"},"message":"{\"state\":\"ON\",\"brightness\":178.5,\"color_temp\":295,\"color_mode\":2}"}}'
zigbee2mqtt:info 2019-6-14 7:11:43 PM Zigbee publish to device '0x000d6ffffe193792', lightingColorCtrl - moveToColorTemp - {"colortemp":295,"transtime":0} - {"manufSpec":0,"disDefaultRsp":0} - null
zigbee2mqtt:info 2019-6-14 7:11:46 PM MQTT publish: topic 'zigbee2mqtt/bridge/log', payload '{"type":"zigbee_publish_error","message":"Error: request timeout","meta":{"entity":{"ID":"0x000d6ffffe193792","type":"device","friendlyName":"0x000d6ffffe193792"},"message":"{\"state\":\"ON\",\"brightness\":178.5,\"color_temp\":295,\"color_mode\":2}"}}'
I don't know what this is but it is totally unnerving. Everything worked great with just a few 205s - now after triggering device list and graph everything just stops - the system does not even react to any triggers from Zigbee devices.
@tricoos same here... "request timeout" i attached the log in my last message.
Restarting the service only leads to this:
[email protected] start /opt/zigbee2mqtt-dev
node index.js
zigbee2mqtt:info 2019-6-14 7:18:33 PM Logging to directory: '/opt/zigbee2mqtt-dev/data/log/2019-06-14.19-18-30'
zigbee2mqtt:info 2019-6-14 7:18:33 PM Starting zigbee2mqtt version 1.4.0 (commit #82dc843)
zigbee2mqtt:info 2019-6-14 7:18:33 PM Starting zigbee-shepherd
zigbee2mqtt:info 2019-6-14 7:19:12 PM Error while starting zigbee-shepherd, attempting to fix... (takes 60 seconds) (Error: request timeout) `
Only stopping the service, unplugging and replugging the stick solves the problem. But only so far that it now works worse then when I started using 20190611 on the stick. I didn't update the server.
@tricoos @jasimancas as we know have tried many different firmwares, I think that still the max stability firmware is the best option. Can you both test this firmware with your setup and confirm it works stable? (https://github.com/Koenkk/Z-Stack-firmware/blob/e98e0e8c2b5826ad4d29a1046bfeaf78c08b4c53/coordinator/max_stability/CC2531/CC2531_MAX_STABILITY_20190315.zip)
@tricoos for your tests, please disable any automatic networkmap/device list querying as it is very heavy on the network.
@Koenkk With that firmware I have no problems, I have a CC2531 coodinator backup just with that firmware and I have been 2 months without problems.
Do we lose functionalities due to having an old firmware?
Problems in future versions of Z2M?
@jasimancas no there are no future problems/lack of features with this firmware. Once @tricoos has confirmed I will recompile this firmware to give it a new revision number (so that I can figure out the firmware version from the logs, now there are multiple 20190315 firmwares).
Z2M 1.5 soon? :P
PD: whent @tricoos confirm, we can close the issue.
I just flashed the stick with this firmware, but as the last problems just started after around 2 days I want to see how it develops before I report it's working successfully.
@Koenkk I stopped the jobs for the time being but they worked for weeks and they actually have to work because just getting the device list and graphviz every 15 minutes should not be too much load, should it? I need this info to visualize it in my system.
If this causes a problem then I suggest the functionality either be removed completely or refuse to return any results if the interval between the calls is too low and would cause a problem - for me it actually worked for hours until a single call for the network graph when everything froze and I had to unplug the stick, stop the service, replug the stick and start the service again.
This also means that I cannot check the mesh structure as I am not allowed to get the graph visualization @Koenkk
@tricoos this is just to make sure its not causing the issue
@Koenkk It did not cause the issue until the last version. I've had the cronjob running for weeks (as I just started using zigbee2mqtt a couple of weeks ago). As I did not see any routes at all in the graphviz code with the last version there is probably some relation between this and the freezing of the service.
@tricoos the latest dev branch might have improvements for this.
All ok here, you @tricoos ?
I started weeks ago with zigbee2mqtt and had also problems with 20190608 and 20190611 version (CC2530). I have couple of Xiaomi devices (temperature/humidity sensor and wall switch) below Osram smart+ plug and those Xiaomi devices just didn't work properly (no messages received by the coordinator after a while). Two days a go I updated max stability firmware and so far every thing seems to work stable.
After having it running for a few days it now looks good again (though I seem to have "lost" some sensors which do not seem to trigger anymore but I will check this).
This works again:

Thanks @Koenkk for the time invested in this!
Then, close the Issue.
Thanks @Koenkk I'm going to donate you for the great work you do on this project.
Before closing, could you confirm that this firmware also works properly (https://github.com/Koenkk/Z-Stack-firmware/blob/dev/coordinator/Z-Stack_Home_1.2/bin/source_routing/CC2531_SOURCE_ROUTING_20190619.zip)? (should be identical to 20190315 max stability).
Flashing...
Just flashed and using now. Will report back.
I also found out why I "lost" some devices - it was actually because I used a different USB stick and so some sensors where bound to the old one. So I had to remove them from the database and repair them. Works perfectly again (with the previous fw ;).
At the moment, all ok, no problem with routes.
You @tricoos?
I flashed to 20190619 and after switching off some of my lights off and on the mesh reformed, but a few hours later the mesh has died again and i'm getting "no network route" errors
@brettyj which firmware was working for you?
So far so good - except a few errors:

I got only these errors in the last few days - but then again it's mostly 233 and 205:
2019-6-21 8:45:03 rsp error: 16","meta":{"entity":{"ID":"0x000d6ffffe164546","type":"device","friendlyName":"0x000d6ffffe164546"},"message":"{\"state\":\"OFF\",\"transition\":0.5}"}}'
2019-6-21 5:28:03 AF data request fails, status code: 205. No network route. Please
2019-6-21 5:28:35 AF data request fails, status code: 205. No network route. Please
2019-6-21 5:31:03 AF data request fails, status code: 205. No network route. Please
2019-6-21 5:31:08 AF data request fails, status code: 205. No network route. Please
2019-6-23 7:51:35 AF data request fails, status code: 233. MAC no ack.","meta":{"entity":{"ID":"0x000d6ffffe182d6d","type":"device","friendlyName":"0x000d6ffffe182d6d"},"message":"{\"state\":\"ON\",\"brightness\":255,\"color_temp\":250,\"color_mode\":2}"}}'
2019-6-23 7:51:38 AF data request fails, status code: 233. MAC no ack.","meta":{"entity":{"ID":"0x000d6ffffe182d6d","type":"device","friendlyName":"0x000d6ffffe182d6d"},"message":"{\"state\":\"ON\",\"brightness\":255,\"color_temp\":250,\"color_mode\":2}"}}'
2019-6-23 3:33:06 AF data request fails, status code: 205. No network route. Please
2019-6-23 3:33:12 AF data request fails, status code: 205. No network route. Please
2019-6-23 4:36:14 AF data request fails, status code: 233. MAC no ack.","meta":{"entity":{"ID":"0x000d6ffffe182d6d","type":"device","friendlyName":"0x000d6ffffe182d6d"},"message":"{\"state\":\"OFF\",\"brightness\":255,\"color_temp\":250,\"color_mode\":2}"}}'
2019-6-23 6:11:44 AF data request fails, status code: 233. MAC no ack.","meta":{"entity":{"ID":"0x000d6ffffe1e14e5","type":"device","friendlyName":"0x000d6ffffe1e14e5"},"message":"{\"state\":\"OFF\",\"brightness\":255,\"color_temp\":250,\"color_mode\":2}"}}'
2019-6-23 6:11:45 AF data request fails, status code: 233. MAC no ack.","meta":{"entity":{"ID":"0x000d6ffffe1e14e5","type":"device","friendlyName":"0x000d6ffffe1e14e5"},"message":"{\"state\":\"OFF\",\"brightness\":255,\"color_temp\":250,\"color_mode\":2}"}}'
2019-6-23 6:11:55 AF data request fails, status code: 233. MAC no ack.","meta":{"entity":{"ID":"0x000d6ffffe1e14e5","type":"device","friendlyName":"0x000d6ffffe1e14e5"},"message":"{\"state\":\"OFF\",\"brightness\":255,\"color_temp\":250,\"color_mode\":2}"}}'
2019-6-23 6:11:56 AF data request fails, status code: 233. MAC no ack.","meta":{"entity":{"ID":"0x000d6ffffe1e14e5","type":"device","friendlyName":"0x000d6ffffe1e14e5"},"message":"{\"state\":\"OFF\",\"brightness\":255,\"color_temp\":250,\"color_mode\":2}"}}'
2019-6-23 8:19:04 AF data request fails, status code: 233. MAC no ack.","meta":{"entity":{"ID":"0xd0cf5efffeb597b4","type":"device","friendlyName":"0xd0cf5efffeb597b4"},"message":"{\"state\":\"OFF\",\"brightness\":178.5,\"color_temp\":295,\"color_mode\":2}"}}'
2019-6-24 5:34:34 AF data request fails, status code: 233. MAC no ack.","meta":{"entity":{"ID":"0x000d6ffffe1e14e5","type":"device","friendlyName":"0x000d6ffffe1e14e5"},"message":"{\"state\":\"ON\",\"brightness\":255,\"color_temp\":250,\"color_mode\":2}"}}'
But all of those relate to Tradfri lamps.
@Koenkk I was using 20190425 which was stable for days and then my mesh would just crash (https://github.com/Koenkk/zigbee2mqtt/issues/1604) you linked me to another thread which also referenced this thread and I thought I'd try 20190619 as it was the "new" version of the max stability. I had a full formed mesh within an hour of changing the firmware after turning the power on and off to some lights, but then after a few hours the mesh is down again and my logs are full of "Timed out after 30000 ms" and "MAC no ack" and "No network route" and most of my lights and other devices aren't working.
@brettyj so if I'm right, you've never got it working stable yet. Can you post your configuration.yaml (without sensitive data)?
@Koenkk not for longer than say around 15 days no
homeassistant: true
permit_join: false
mqtt:
base_topic: zigbee2mqtt
server: 'MQTTS-SERVER'
user: MQTT-USER
password: MQTT-PWD
serial:
port: >-
/dev/serial/by-id/usb-Texas_Instruments_TI_CC2531_USB_CDC___0X00124B0018E1AD36-if00
devices:
'0x0017880102312320':
friendly_name: bretts_office_1
retain: false
light:
transition: 2
'0x00178801023122e1':
friendly_name: bretts_office_2
retain: false
light:
transition: 2
'0x0017880102312b9b':
friendly_name: bretts_office_3
retain: false
light:
transition: 2
'0x001788010672282a':
friendly_name: bretts_office_remote
retain: false
'0x0017880100f62f51':
friendly_name: lounge_lamp_bottom
retain: false
light:
transition: 2
'0x0017880100f63997':
friendly_name: lounge_lamp_top
retain: false
light:
transition: 2
'0x0017880100f63404':
friendly_name: lucindas_office
retain: false
light:
transition: 2
'0x0017880103e310b4':
friendly_name: bed_light
retain: false
light:
transition: 2
'0x0017880100edee37':
friendly_name: porch
retain: false
light:
transition: 2
'0x0017880100de918b':
friendly_name: outside_utility
retain: false
light:
transition: 2
'0x0017880100df4001':
friendly_name: hallway
retain: false
'0x0017880100deacca':
friendly_name: landing
retain: false
'0x00158d00023a1734':
friendly_name: bretts_office_button
retain: false
'0x00158d000232ff40':
friendly_name: lucindas_office_button
retain: false
'0x00158d00033ab725':
friendly_name: front_door_sensor
retain: false
'0x00158d00033aa741':
friendly_name: bretts_office_small_window
retain: false
'0x00158d000346a8aa':
friendly_name: lounge_back_doors
retain: false
'0x00158d00033ab7eb':
friendly_name: kitchen_back_doors
retain: false
'0x00158d000271c3e0':
friendly_name: kitchen_sink_leak_sensor
retain: false
'0x00158d00027b14fa':
friendly_name: ensuite_sink_leak_sensor
retain: false
'0x00158d00032bd4a9':
friendly_name: ensuite_shower_sensor
retain: false
groups:
'1':
friendly_name: bretts_office
devices:
- '0x00178801023122e1'
- '0x0017880102312320'
- '0x0017880102312b9b'
'2':
friendly_name: outside
devices:
- '0x0017880100de918b'
- '0x0017880100edee37'
'3':
friendly_name: inside
devices:
- '0x0017880100deacca'
- '0x0017880100df4001'
- '0x0017880100f62f51'
- '0x0017880100f63404'
- '0x0017880100f63997'
- '0x00178801023122e1'
- '0x0017880102312320'
- '0x0017880102312b9b'
- '0x0017880103e310b4'
'4':
friendly_name: lounge_lamp
devices:
- '0x0017880100f62f51'
- '0x0017880100f63997'
advanced:
pan_id: 6754
log_level: debug
report: false
channel: 25
network_key:
(NETWORKKEY)
Couldn't get reporting working with my hue lights when I last tried (sadly). Just to add, what I find odd is turning groups on and off work fine - it's when accessing devices directly that it fails, so there's obviously some kind of mesh active somehow, just not visible to the coordinator
Thought I'd add the latest network map (I've turned off the cronjob generating them as you suggested to someone else - so I triggered this manually just now):

@brettyj as you've already disabled the reporting and automatic network retrieval, I'm afraid we cannot do anything more to reduce the stress on the CC2531. Hopefully we will get the CC2652R stable soon which will probably fix your problems.
My network isn't particularly big though is it? And I've left it all day and it still hasn't built a mesh. I don't get why I'm having so many issues.
@Koenkk @brettyj I have had issues very similar to yours since 2 months. I did test every firmware released by Koen, did gazillions of tests, setups, tried master and dev ... Let's make it short: it is working stable since last friday. My setup is about 200 ZB devices


Hope this help.
@brettyj no it isn't, you could also give the 3.0 firmware a try (note requires repairing of all devices).
The new firmwares are now merged into master (https://github.com/Koenkk/Z-Stack-firmware/tree/master/coordinator/Z-Stack_Home_1.2/bin), as the OP issue has been fixed now, I will close this.
Most helpful comment
I think this is related
https://github.com/Koenkk/zigbee2mqtt/issues/1630
ZNP just does nothing if there is no route, only returning error 205. I checked the code. And this isn't something we need to tolerate )
And I can confirm, that issue is inevitably present on 3.0. As it has similar implementation.