As noted in https://forum.image.sc/t/viewer-add-points-significantly-slower-after-upgrade-to-v-0-4/45670/12?u=sofroniewn there was a significant regression in performance with many layers in #1360. I can confirm that it is due to the dynamic calculation of _extent_world https://github.com/napari/napari/blob/v0.4.0/napari/components/layerlist.py#L198 and _step_size https://github.com/napari/napari/blob/v0.4.0/napari/components/layerlist.py#L240 (and the computations they in turn trigger).
The dynamic calculation is very appealing in many ways, but also very time consuming. I'm not quite sure how to fix yet, but making this issue to discuss in more detail.
A minimal example to reproduce the problem is the following
import numpy as np
import napari
from time import time
data = []
for i in range(50):
data.append(np.random.random((1000, 2)))
viewer = napari.components.ViewerModel()
for i, points in enumerate(data):
# add the points
start = time()
viewer.add_points(points)
end = time()
print(f'run {i} in time {end - start}')
which note only runs with the ViewerModel and doesn't need the full Viewer
This issue has been mentioned on Image.sc Forum. There might be relevant details there:
https://forum.image.sc/t/viewer-add-points-significantly-slower-after-upgrade-to-v-0-4/45670/13
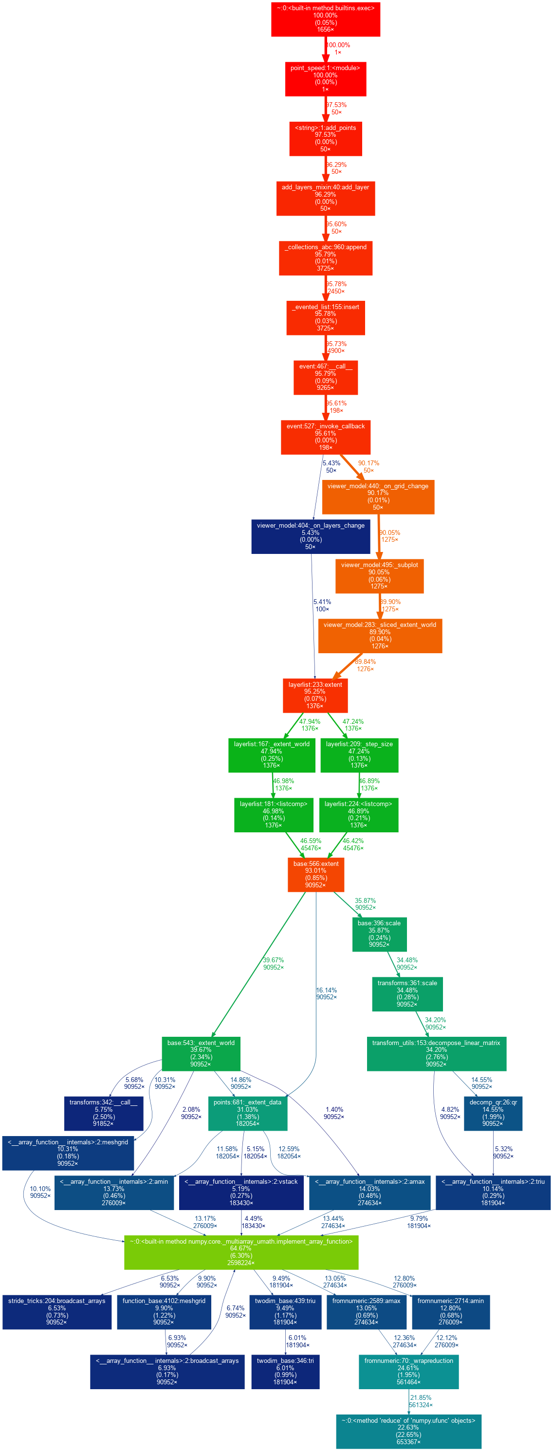
It looks like the same issue as #1885. Here pstat file and graph from the profiling script.

I'm going to close this as the most significant regression is fixed, though we still have #1949 and #1950 in progress that could bring further speed enhancements
Most helpful comment
It looks like the same issue as #1885. Here pstat file and graph from the profiling script.
point_speed.zip