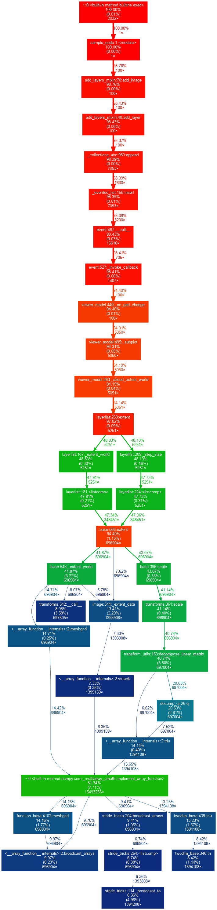
@Czaki showed some profiling results on Zulip when adding "many" napari layers, specifically 100 images. It seems a lot of time is spent on computing the world extent:


so that's a good low-hanging fruit.
We do have benchmarks, so adding a benchmark for adding "many" small images would be useful, too.
Many thanks to @Czaki for the investigation! 馃檹
A short tutorial for reproducing without using PyCharm Professional.
May be need to patch running_as_bundled_app
def running_as_bundled_app() -> bool:
"""Infer whether we are running as a briefcase bundle"""
# https://github.com/beeware/briefcase/issues/412
# https://github.com/beeware/briefcase/pull/425
try:
app_module = sys.modules['__main__'].__package__
metadata = importlib_metadata.metadata(app_module)
return 'Briefcase-Version' in metadata
except Exception:
return False
Profiled code in sample_code.py
import napari
import napari.plugins.io
import sys
with napari.gui_qt():
viewer = napari.Viewer()
for iteration in range(0,100):
print(iteration)
viewer.add_image(
napari.plugins.io.read_data_with_plugins("image.png")[0],
)
viewer.close()
sys.exit()
Install graphviz program
Install gpof2dot package in the python environment . Then call
$ python -m cProfile -o napari.pstat sample_code.py
...
$ python -m gprof2dot -f pstats napari.pstat | dot -Tpng -o output.png
Here sample output (with removed nodes which total time bellow 6% because of github limitations)

Just noting that this has been dramatically improved with the merge of #1945, but we still have #1949 and #1950 in progress that could cause further improvements.
Most helpful comment
A short tutorial for reproducing without using PyCharm Professional.
May be need to patch
running_as_bundled_appProfiled code in
sample_code.pyInstall graphviz program
Install
gpof2dotpackage in the python environment . Then callHere sample output (with removed nodes which total time bellow 6% because of github limitations)