RefineDetLite: A Lightweight One-stage Object Detection Framework for CPU-only Devices




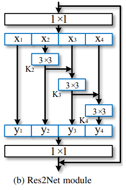
Plan to implement Res2NetLite72.
Start training Res2NetLite72...
| Model | BFLOPs | Top-1 | Top-5 | cfg | weight |
| :---- | :----: | :---: | :---: | :-: | :----: |
| Res2NetLite-72 | 5.19 | 74.7 | 92.1 | cfg | weight |
| CSPResNeXt-50-Elastic | 5.45 | 77.2 | 93.8 | cfg | weight |
@WongKinYiu
Did you compare speed/accuracy rather than BFlops/accuracy of both networks?
Both nets uses grouped-convolutional: Res2NetLite-72 (groups=2) and CSPResNeXt-50-Elastic (groups=16)
@AlexeyAB Hello,
I have no free gpu now, could you help for testing the inference time?
@AlexeyAB
I find that res2net, espnet, espnetv2, and centermask are very similar.



mayebe @glenn-jocher will be interested in espnetv2.
https://github.com/sacmehta/ESPNetv2-COREML
it can do real-time semantic segmentation on iPhone7.
maybe you will be interested in centermask.
it is a real-time anchor free instance segmentation which is better than YOLACT.
@WongKinYiu
Is RefineDetLite available to train ?
@uday60
i only implement the backbone of refinedetlite.
cfg and weights are here.
@WongKinYiu
I can train on MSCOCO if you can share the network configuration file for both Res2NetLite-72 based yolo and CSPResNeXt-50-Elastic based yolo.
Most helpful comment
| Model | BFLOPs | Top-1 | Top-5 | cfg | weight |
| :---- | :----: | :---: | :---: | :-: | :----: |
| Res2NetLite-72 | 5.19 | 74.7 | 92.1 | cfg | weight |
| CSPResNeXt-50-Elastic | 5.45 | 77.2 | 93.8 | cfg | weight |