
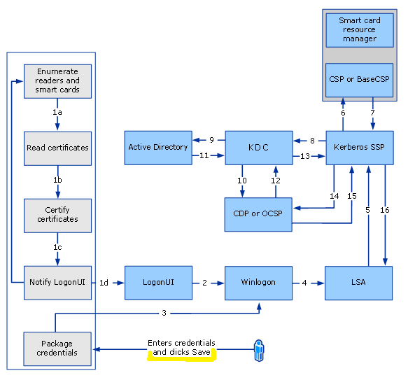
Please correct the highlighted misspelling on the flow diagram, please.
@ChristopherHolloway . which article are you referring?. Error should be corrected immediately.
@ChristopherHolloway Can you refer to the associated article? A link would be helpful. Thank you.
Yes here is the link: https://docs.microsoft.com/en-us/windows/security/identity-protection/smart-cards/smart-card-certificate-requirements-and-enumeration
Sorry for the delays. If you wouldn't mind giving kudos that would be great, and thank you for all your efforts as well.

Replacement Image, Please swap out and close.
@ChristopherHolloway . Thanks for replacement pic, but there is a misspelling again, if we look faraway some distance, again it looks like clicks, instead of
It should be replaced by press save
@ChristopherHolloway : May I ask you to point out where the misspelling is, since your replacement image seems to be the same as the original one (at least at first glance)?
@illfated The misspelling is at the very bottom of the first diagram highlighted with yellow.
The issue has been noted for investigation by an independent contributor. Thank you for the discussion.
@illfated The misspelling is at the very bottom of the first diagram highlighted with yellow.
Thank you. I did not notice earlier, maybe because I did not zoom in on the picture closely enough.
Actually, I think it would be an improvement just to replace the current image with the posted image in https://github.com/MicrosoftDocs/windows-itpro-docs/issues/6777#issuecomment-636032735,

because the highlighted text in the main comment of this issue ticket does not separate the letters c and l well enough, so it looks like a d (which makes the word seem a bit derogatory).
The image has been replaced via PR #7950