There are a couple of comments in https://github.com/RasaHQ/rasa/pull/5266 that are valid and still open. We should address those.
In general:
Mention that you can still load in fast text vectors etc on the featurizer docs
The table for the features for the LexicalSyntaxFeaturizer does not look good
Using language models like BERT, GPT-2: Should we add a warning of them being slow?
@dakshvar22 Is training using language models like BERT, GPT-2 slower? Do you have any numbers?
training is a bit slower, because it takes more time to featurize training data. More interesting is whether prediction is slower
@tabergma As @Ghostvv mentioned, the actual training of DIET Classifier should not be affected much. I tested the prediction time with rasa shell. Once the components are loaded, the actual processing of a new message takes around 100 ms. Ofcourse that would change a bit depending the length of the input message.
and without lm models?
Parsing times with DIETClassifier + these featurizers -
CountVectorizer(word level) : 20 ms
ConveRTFeaturizer: 30 ms
LanguageModelFeaturizer(BERT): 140 ms
Outcome of our meeting:
@erohmensing and @ArjaanBuijk are working on a proposal for updating the "choosing a pipeline" page. The current page contains quite a lot of content: (1) what is a pipeline? (2) how does it work? (3) when to use what components? (4) deprecated content about pipeline templates. We want to simplify the page and maybe split it into multiple pages.
@tabergma is updating the "Components" page. We decided to not list the parameters twice. We will explain important parameters in more detail and explain when to update those and how they could influence the models performance. All the other parameters should be listed in a table with just a short description. We might consider making some parts of the components description collapsable.
@koaning
@erohmensing @ArjaanBuijk where are you working on this proposal btw? Do we have an issue for it?
I have an idea.
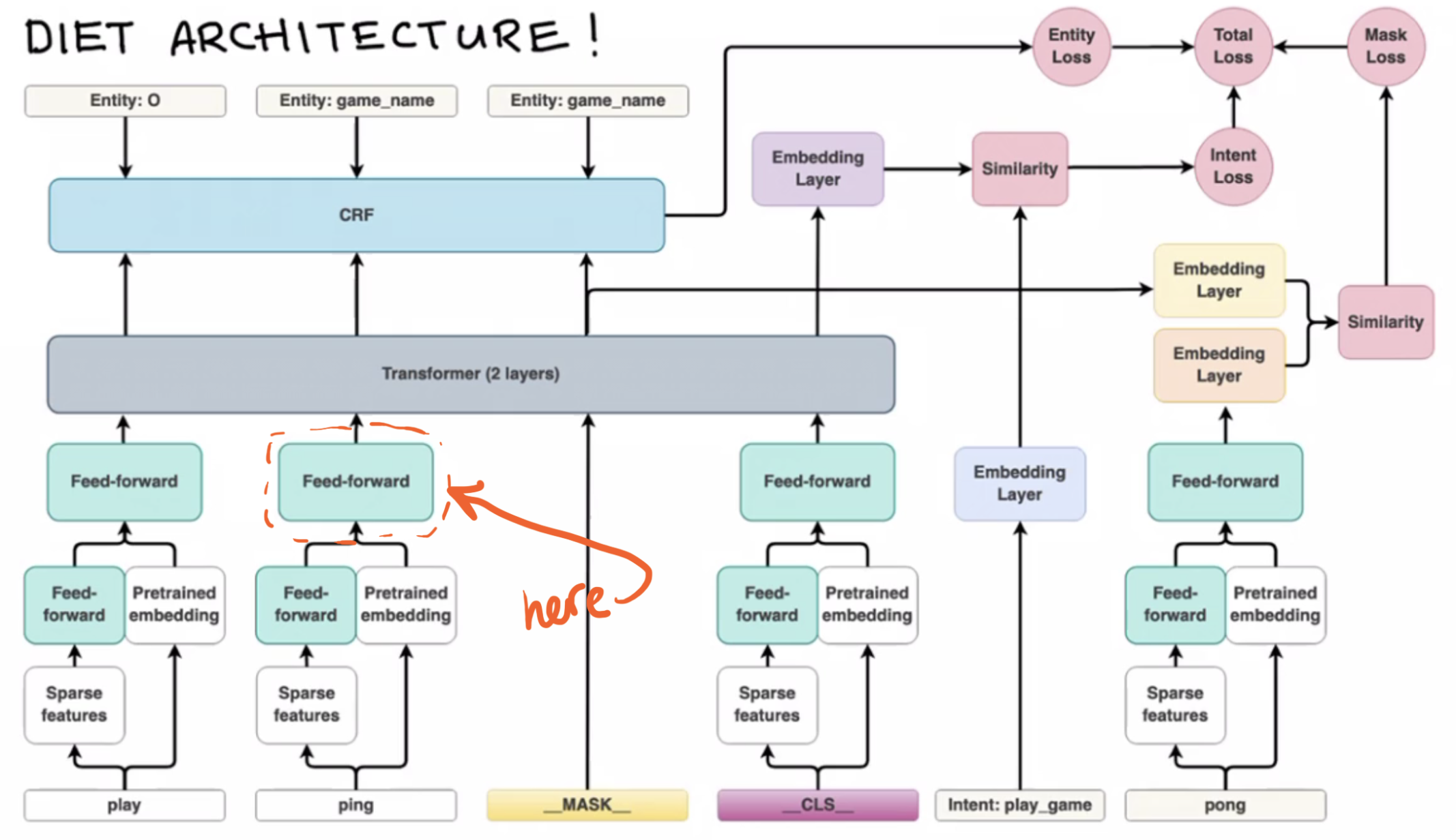
We can have diagrams for every pipeline step. I'll take DIET now as an example.
Suppose that we have our mouse cursor ...

Wouldn't it be great if then you'd see something like.

If this makes folks go "yep! me want dat!" ... I could make a demo in d3.
Closed via #5410 and #5456. Let's open new issues for further improvements.
Most helpful comment
Parsing times with DIETClassifier + these featurizers -
CountVectorizer(word level) : 20 msConveRTFeaturizer: 30 msLanguageModelFeaturizer(BERT): 140 ms