Hi
sorry if this not belong here but I could not find any forum.
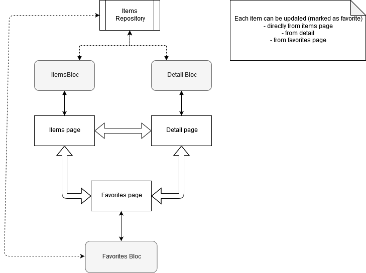
Let's say I have the application with movies and I can each movie mark as 'favourite'. And we have 3 pages:
From each page, I can directly mark/unmark movie as favourited. What is properly setup/architecture for this?
Data are stored in some abstract 'repository' layer.
In case of having for each page its own bloc how can i orchestrate them? (e.g from detail movie was marked, how to propagate this change to another bloc..)
Also what we want to achieve

These are questions which I am a bit confused about.
Thank you for any help!
Creating bloc per page is a good option, but you might want rather create one bloc per big enough functionality.
You would like to, probably, have one main Bloc for movie list, and some other Bloc to handle showing the individual movie, etc.
Check TodosBloc and FilteredTodosBloc bloc-to-bloc communication at https://bloclibrary.dev/#/fluttertodostutorial
Hi @petrnymsa 馃憢
Thanks for opening an issue!
As @tenhobi mentioned, I would recommend having a single bloc which manages the state of the movie list for the entire application. Each movie can include a property for whether it is a favorite. Changes in the favorites bloc can then update the movies bloc (analogous to how you can update a todo as done). Hope that helps and I'd definitely recommend looking at the todos tutorial for inspiration.
Hope that helps and feel free to ask any additional questions on gitter 馃憤
Most helpful comment
Creating bloc per page is a good option, but you might want rather create one bloc per big enough functionality.
You would like to, probably, have one main Bloc for movie list, and some other Bloc to handle showing the individual movie, etc.
Check
TodosBlocandFilteredTodosBlocbloc-to-bloc communication at https://bloclibrary.dev/#/fluttertodostutorial